一、MOS管的基础特性
(1)MOS管有栅极G,漏极D,源极S;
(2)PMOS管(类似于PNP),低电平导通,高电平截止;


PMOS管
(3)NMOS管(类似于NPN),高电平导通,低电平截止。


NMOS管
二、MOS管的开关特性应用
1、阻断VCC端
用于阻断VCC端,使用PMOS管,且源端S接VCC端。
使用Multisum仿真,效果如下:
(1)G极接低电平


(2)G极接高电平


2、阻断GND端
用于阻断GND端,使用NMOS管,且源端S接GND端。
使用Multisum仿真,效果如下:
(1)G极接低电平


(2)G极接高电平


三、MOS管的实际应用
(1)替换三极管
因MOS管没有结点电压,三极管有0.3V的CE极结点电压,故常用于替换三极管,做信号端控制。
(2)用于低功耗电路的电源输出控制
在做电池供电类的低功耗产品时,对于主控休眠时,


电源控制
需要对不工作的电路部分,进行断电,来减少电量损耗。
如??仄鞑徊僮魇保酒菝?,且断开对射频部分的供电。
(3)用于防反接电路


防反接
防止电路中,VCC与GND接反,导致电路烧坏。
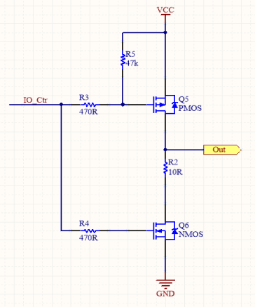
(4)用于推挽输出


推挽输出
〈烜芯微/XXW〉专业制造二极管,三极管,MOS管,桥堆等,20年,工厂直销省20%,上万家电路电器生产企业选用,专业的工程师帮您稳定好每一批产品,如果您有遇到什么需要帮助解决的,可以直接联系下方的联系号码或加QQ/微信,由我们的销售经理给您精准的报价以及产品介绍
〈烜芯微/XXW〉专业制造二极管,三极管,MOS管,桥堆等,20年,工厂直销省20%,上万家电路电器生产企业选用,专业的工程师帮您稳定好每一批产品,如果您有遇到什么需要帮助解决的,可以直接联系下方的联系号码或加QQ/微信,由我们的销售经理给您精准的报价以及产品介绍
联系号码:18923864027(同微信)
QQ:709211280