在buck变换器开关与负载之间插入隔离变压器,这种隔离型buck变换器叫做Forward单端正激变换器。如下图所示:


Forward单端正激变换器
简单分析可知,滤波电感L在开关管关断期间,通过续流二极管为负载提供电流。D3的作用是钳位,其功能是完成磁芯复位。当开关管关断时,能量通过D3泄放到电源端,保证磁芯的磁通回到零。
Buck-boost变换器
将buck、boost两种形式的变换器结合起来,产生一种新的变换器,叫做buck-boost变换器,其结构如下图所示:


Buck-boost变换器
这种形式的变换器输出电压同输入电压是反相的。在buck型和boost型变换器中,存在一个能量直接从电源流向负载的时间,而在buck-boost变换器中,能量先存储在电感中,然后再流向负载。
反激变换器
若将中间段的电感,改为隔离变压器,就得到了常用的反激变换器(Flyback变换器)。如下图所示是单端反激式变换器的电路图:


单端反激式变换器
由变压器的同名端可见,在开关管的导通期间,变压器储存能量,当晶体管关闭时,二极管导通,能量传递给负载。
Cuk变换器
将buck-boost变换器进行对偶变换,可以得到cuk变换器。其电路形式如下图所示:


Cuk变换器
其中C是传递能量的耦合电容。当三极管导通时,电容C的能量通过L2、C2、R回路释放,同时对C2、L2储能,电源对L1储能。在三极管关闭时,L1上的电流通过二极管D续流,同时对C充电。
当要求不同极性不同电压的输出时,需要加入隔离变压器,这样就形成了隔离Cuk变压器,如下图所示:


隔离Cuk变压器
其工作原理同Cuk型变换器原理一样。C0、C1的作用是使变压器初、次级绕组都没有直流通过。磁芯在两个方向磁化,不需要加气隙,体积可以做得很小。
推挽变换器
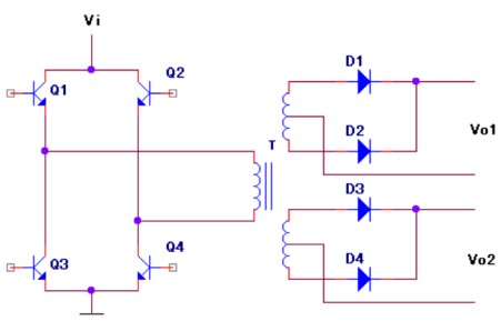
如下图所示是推挽变换器原理图。推挽变换器有两个三极管交替开关,以达到比单管工作电路高的输出频率。由于初级线圈的中心抽头接在输入电源的正极,这样当一边三极管导通时,另外一边的三极管要承受的耐压为两倍的电源电压,这对晶体管的要求较高。从安全角度考虑,实际应用常要考虑耐压为电源电压的3.3倍。如果输入电源从市电(220VAC)整流,那么晶体管的耐压要求是1000V,这样的晶体管并不常见,所以在我国,一次电源中基本不采用推挽设计的开关电路。


推挽变换器原理图
全桥变换器
为解决晶体管耐压问题的方法是采用桥式电路,如下图所示,用四个晶体管代替了两个晶体管,增加了成本但是增加了电路的可靠性。


全桥变换器的原理电路
这种设计降低了晶体管的电压,所以提高了可靠性。需要指出的是,串联在一起的两个晶体管同时导通时,晶体管会过流损坏,要避免这种情况发生。
半桥变换器
如果将全桥变换器的一个桥臂的两只晶体管用两个电容代替,可以节省两个晶体管,比较经济。但是通常两个电容体积比晶体管还大。这样的电路称为半桥变换器,如下图所示:


半桥变换器
脉宽调制型开关电源设计注意事项
1.晶体管同时导通:在双端变换器(如推挽、桥式),有可能产生晶体管同时导通的现象,这将导致晶体管在瞬间损坏。
2.容性负载:变换器的功耗取决于电压电流在时间轴上的重叠部分。在瞬间关断和导通,晶体管将对容性负载充电,如果容性负载很大,晶体管的功耗将变得很大,甚至损坏。
3.集电极尖峰电压:电感主变压器的漏感,就像在集电极上串联一个小电感,当晶体管电流关断时,这个漏感将在集电极上产生尖峰电压。如果尖峰电压不被抑制,会击穿晶体管。
4.变压器工作点沿磁滞回线垂直漂移:变压器磁滞回线工作点应该保持在中心,如果电路使之偏离中心点,磁芯将进入饱和区。磁芯进入饱和区,变压器失去阻抗变换的作用,阻抗值急剧下降,这样晶体管的电流将会瞬间急剧扩大而导致器件损坏。
5.电源机壳上的开关噪声电压:通常在开关管集电极上出现高峰值的方波,或变压器次级输出接地端同机壳之间出现噪声电压。
〈烜芯微/XXW〉专业制造二极管,三极管,MOS管,桥堆等,20年,工厂直销省20%,上万家电路电器生产企业选用,专业的工程师帮您稳定好每一批产品,如果您有遇到什么需要帮助解决的,可以直接联系下方的联系号码或加QQ/微信,由我们的销售经理给您精准的报价以及产品介绍
联系号码:18923864027(同微信)
QQ:709211280