蜂鸣器是电路设计中常用的器件,广泛用于工业控制报警、机房监控、门禁控制、计算机等电子产品作预警发声器件,驱动电路也非常简单,然而很多人在设计时往往随意设计,导致实际电路中蜂鸣器不发声、轻微发声和乱发声的情况发生。
蜂鸣器主要分为压电式(piezoelectrictype)与电磁式(electromagnetictype)。压电式蜂鸣器的发声源通常是指压电陶瓷片(piezoelectricceramics),在其两个电极上施加交流信号,其本身就会因径向振动而发声。电磁式蜂鸣器可以理解为一个扬声器,也包含电磁线圈、磁铁与振动膜片等部件(当然,频率响应特性要比扬声器差得多,因为蜂鸣器通常只在简单发声场合使用,所以仅在某个比较窄的频率范围内的电声功率转换效率较高)。
常见的蜂鸣器驱动电路


NPN三极管控制有源蜂鸣器设计


上图为通用有源蜂鸣器的驱动电路。电阻R1为限流电阻,防止流过基极电流过大损坏三极管。
电阻R2有着重要的作用,第一个作用:R2相当于基极的下拉电阻。如果A端被悬空则由于R2的存在能够使三极管保持在可靠的关断状态,如果删除R2则当BUZZER输入端悬空时则易受到干扰而可能导致三极管状态发生意外翻转或进入不期望的放大状态,造成蜂鸣器意外发声。
第二个作用:R2可提升高电平的门槛电压。如果删除R2,则三极管的高电平门槛电压就只有0.7V,即A端输入电压只要超过0.7V就有可能导通,添加R2的情况就不同了,当从A端输入电压达到约2.2V时三极管才会饱和导通,具体计算过程如下:
假定β=120为晶体管参数的最小值,蜂鸣器导通电流是15mA。那么集电极电流IC=15mA。则三极管刚刚达到饱和导通时的基极电流是IB=15mA\u002F120=0.125mA。
流经R2的电流是0.7V\u002F3.3kΩ=0.212mA,流经R1的电流IR1=0.212mA+0.125mA=0.337mA。最后算出BUZZER端的门槛电压是0.7V+0.337mA×4.7kΩ=2.2839V≈2.3V。
图中的C2为电源滤波电容,滤除电源高频杂波。C1可以在有强干扰环境下,有效的滤除干扰信号,避免蜂鸣器变音和意外发声,在RFID射频通讯、Mifare卡的应用时,这里初步选用0.1uF的电容,具体可以根据实际情况选择。
改进方案
消除蜂鸣器EMI辐射,NPN有源蜂鸣器控制电路改善后电路图如下所示。


兼容性设计
作为标准电路,需要考虑电路的兼容性问题,比如同样耐压不同功率的有源蜂鸣器,有源蜂鸣器和无源蜂鸣器的兼容性问题。
兼容同样耐压不同功率的有源蜂鸣器电路设计
为了电路的兼容性和可扩展性,电路需要考虑兼容不同厂家和不同功率的蜂鸣器。同一个耐压的蜂鸣器主要是蜂鸣器的内阻和工作电流不一样,一般3V~5V耐压的蜂鸣器,不同功率的蜂鸣器导通电流是10mA~80mA。我们按照最大功率的蜂鸣器去设计电路即可,即三极管的推动电流按照80mA设计。
假定:β=120为晶体管参数的最小值,蜂鸣器导通电流是80mA。那么集电极电流IC=80mA。则三极管刚刚达到饱和导通时的基极电流IB=80mA/120=0.667mA。
流经R2的电流是0.7V/3.3kΩ=0.212mA,所以流经R1的电流应该是IR1=0.667mA+0.125mA=0.792mA。BUZZER端的门槛电压是设定在2.2V,那么R1=(2.2V-0.7V)\u002F0.792mA=1.89K。电阻取常规2K即可。
如果电路更换功率稍大一点的有源蜂鸣器,可以按照上面的计算方法计算R1的大小。
兼容有源蜂鸣器和无源蜂鸣器电路设计
在电路的设计过程中,往往会碰到需求变更,比如项目前期,对蜂鸣器的发声频率没有要求,但后期有要求,需要更换为无源蜂鸣器,这时就需要修改电路图,甚至修改PCB,这样就增加了改动成本、周期和风险。
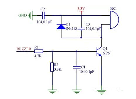
有源蜂鸣器和无源蜂鸣器的驱动电路区别主要在于无源蜂鸣器本质上是一个感性元件,其电流不能瞬变,因此必须有一个续流二极管提供续流。
否则,在蜂鸣器两端会有反向感应电动势,产生几十伏的尖峰电压,可能损坏驱动三极管,并干扰整个电路系统的其它部分。而如果电路中工作电压较大,要使用耐压值较大的二极管,而如果电路工作频率高,则要选用高速的二极管。这里选择的是IN4148的开关二极管。
NPN无源蜂鸣器控制电路图如下所示。

〈烜芯微/XXW〉专业制造二极管,三极管,MOS管,桥堆等,20年,工厂直销省20%,上万家电路电器生产企业选用,专业的工程师帮您稳定好每一批产品,如果您有遇到什么需要帮助解决的,可以直接联系下方的联系号码或加QQ/微信,由我们的销售经理给您精准的报价以及产品介绍

〈烜芯微/XXW〉专业制造二极管,三极管,MOS管,桥堆等,20年,工厂直销省20%,上万家电路电器生产企业选用,专业的工程师帮您稳定好每一批产品,如果您有遇到什么需要帮助解决的,可以直接联系下方的联系号码或加QQ/微信,由我们的销售经理给您精准的报价以及产品介绍
联系号码:18923864027(同微信)
QQ:709211280