同城上门服务约,同城月抛200一晚,24小时QQ快餐学生,同城300快餐不限次数

您好!欢迎光临烜芯微科技品牌官网!

深圳市烜芯微科技有限公司

ShenZhen XuanXinWei Technoligy Co.,Ltd
二极管、三极管、MOS管、桥堆

全国服务热线:18923864027

  • 热门关键词:
  • 桥堆
  • 场效应管
  • 三极管
  • 二极管
  • 防反接保护电路,VCC端,GND端串入二极管介绍
    • 发布时间:2024-06-15 19:30:45
    • 来源:
    • 阅读次数:
    防反接?;さ缏?VCC端,GND端串入二极管介绍
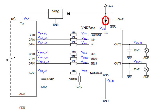
    由于肖特基二极管具有较小的前向电压,因此VCC端串入肖特基二极管,也是一种防反接的方法。
    VCC端串入肖特基二极管防反接电路图
    防反接保护电路
    根据原理图可以看出该种防反接方法较为简单。
    肖特基二极管参数的确定
    确定肖特基二极管的参数,需要从以下几个方面考虑:
    (1)肖特基二极管的正向电流,应大于芯片驱动负载时的工作电流;
    (2)反接时的反向电压问题;
    (3)ISO脉冲的问题,如正向(50V)和反向(-150V)脉冲;
    (4)负载短路情况时,经过肖特基二极管电流问题;
    (5)工作温度。
    优缺点
    优点:简单,实现方便,正向电压低,适用于所有类型的负载。
    缺点:成本略高,正向功率较大。
    另外,需要注意的是,电源反接时,负载电流不会通过芯片内部功率MOSFET的体二极管,因此,也就不用考虑该方面的功率吸收问题。
    在GND端也可以通过串入二极管实现防反接?;ぁ?/div>
    GND端串入二极管防反接电路图
    防反接?;さ缏? src=
    二极管的参数,主要考虑两种情况:
    (1)正向峰值电流
    对于ISO7637-2:2004(E)标准来说,当VCC端出现正向脉冲(50V)时,二极管的正向峰值电流应大于:
    [(VPULSE+VBAT)–VCLAMP–VDIODE]/2
    例如:
    (50V+13.5V–46V–0.7)/2=8.4A
    其中,2Ω为产生正向脉冲电压时的内阻。根据上述计算,可以得知,二极管的正向峰值电流应满足8.4A@50usforISO7637-2:2004(E)
    (2)反向峰值电压
    当VCC端出现负向脉冲时,二极管反向峰值电压应满足:
    -100VforISO7637-2:2004(E),-150VforISO7637-2:2011(E),
    根据上述分析可以,在GND端串入二极管,不能钳位VCC端的负向脉冲,也就是说该负向脉冲会影响到MCUIO和HSD的控制管脚,因此,此间需要串入限流电阻。
    优点:简单,实现方便,成本低。
    缺点:仅适用于阻性负载。
    对于该种防反接?;さ缏方鍪视糜谧栊愿涸?,是因为当驱动感性负载时,在关闭负载时,OUTPUT管脚会出现负电压,该电压会拉低GND电压(有可能呈现负压),则HSD的控制引脚对GND的电压可能大于开启电压,导致负载重新打开。因此该种方法,理论上只适用于阻性负载,而对应于全类型负载的防反接?;さ缏罚梢远源朔椒ń懈慕?。
    〈烜芯微/XXW〉专业制造二极管,三极管,MOS管,桥堆等,20年,工厂直销省20%,上万家电路电器生产企业选用,专业的工程师帮您稳定好每一批产品,如果您有遇到什么需要帮助解决的,可以直接联系下方的联系号码或加QQ/微信,由我们的销售经理给您精准的报价以及产品介绍
     
    联系号码:18923864027(同微信)
    QQ:709211280

    相关阅读