什么是TL494?
TL494开关电源芯片集成了在单个芯片上构建脉冲宽度调制(PWM)控制电路所需的所有功能。该器件主要设计用于电源控制,可灵活地为特定应用定制电源控制电路。
TL494是一种固定频率脉宽调制电路,它包含了开关电源控制所需的全部功能,广泛应用于桥式单端正激双管式、半、全桥式开关电源。TL494专为单芯片脉宽调制应用电路而设计。
TL494带有一个内置可变振荡器、一个死区时间控制器级 (DTC)、一个用于脉冲转向的触发器控制、一个精密 5 V 稳压器、两个误差放大器和一些输出缓冲电路。
误差放大器的共模电压范围为 - 0.3 V 至 VCC - 2V。
死区时间控制比较器设置了一个固定的偏移值,以提供大约 5% 的恒定死区时间。
TL494引脚功能介绍
tl494引脚图


引脚1 和 引脚2(1 IN+ 和 1IN-):运算放大器 1 的同相和反相输入。
引脚16、引脚15(1 IN+ 和 1IN-):运算放大器 2 的同相和反相输入。
引脚 8 和 引脚11 (C1, C2): IC 的输出1 和 2,它们与各自内部晶体管的集电极连接。
引脚 5 (CT):引脚需要连接一个外部电容来设置振荡器频率。
引脚 6 (RT):引脚需要连接一个外部电阻来设置振荡器频率。
引脚 4 (DTC):它是内部运算放大器的输入,控制 IC 的死区时间操作。
引脚 9 和 引脚10(E1 和 E2):这些是 IC 的输出,与内部晶体管的发射极引脚连接。
引脚 3(反?。菏淙胍庞糜谟胧涑霾裳藕偶桑允迪炙璧南低匙远刂?。
引脚 7 (Ground):此管脚为 IC 的接地引脚,需接电源 的 0 V。
引脚 12 (VCC):这是 IC 的 正电源引脚。
引脚 13 (O/P CNTRL):此引脚可配置为在推挽模式或单端模式下启用 IC 的输出。
引脚 14 (REF):此输出引脚提供恒定的 5V 输出,可用于在比较器模式下为误差运算放大器固定参考电压。
TL494工作原理
TL494内部结构图:


1)5V基准源(Reference Regulator)
TL494内置了基于带隙原理的基准源,基准源的稳定输出电压为5V,条件是VCC电压在7V以上,误差在100mV之内?;荚吹氖涑鲆攀堑?4脚REF。
(2)锯齿波振荡器(Sawtooth oscillator)
TL494内置了线性锯齿波振荡器,产生0.3~3V的锯齿波。振荡频率可通过外部的一个电阻Rt和一个电容Ct进行调节, 其振荡频率为:f=1/RtCt,其中Rt的单位为欧姆,Ct的单位为法拉。锯齿波可以在Ct引脚测量得到。
(3)运算放大器(Operational Amplifier)
TL494集成了两个单电源供电的运算放大器。运算放大器传递函数为ft(ni,inv)=A(ni-inv),但不能越出输出摆幅。一般电源电路中,运放接成闭环运行。少数特殊情况下使用开环,由外界输入信号决定。两个运放的输出端分别接一个二极管,和COMP引脚以及后级电路(比较器)相连接。这保证了两个运放中较高的输出进入后级电路。
(4)比较器(Comparators)
运算放大器输出的信号(COMP引脚)在芯片内部进入比较器正输入端,和进入负输入端的锯齿波比较。当锯齿波高于COMP引脚的信号时,比较器输出0,反之则输出1。
(5)脉冲触发器(Pulse trigger)
脉冲触发器在锯齿波的下降沿且比较器输出1时导通,它通过一个比较器对脉冲触发器实行干扰,限制最大占空比??缮柚玫拿慷苏伎毡壬舷拮罡呶?5%,在工作频率高于150kHz时占空比上限是42%左右(当DTC引脚电平被设为0时)。
TL494 的最大卖点之一就是其内置的锯齿波振荡器。锯齿波振荡器产生 0.3 – 3V 的锯齿波。此外,可以通过使用外部电阻 (Rt) 和电容 (Ct) 来调整振荡频率。
因此,默认振荡频率为 f =1/Rt*Ct。
其中 Ct 和 Rt 的单位分别是法拉和欧姆。
输出脉冲的宽度是通过电容CT.上的正极性锯齿波电压与另外两个控制信号进行比较来实现。功率输出管Q1和Q2受控于或非门。当双稳触发器的时钟信号为低电平时才会被选通,即只有在锯齿波电压大于控制信号期间才会被选通。当控制信号增大,输出脉冲的宽度将减小。参见下图。


控制信号由集成电路外部输入,一路送至死区时间比较器,一路送往误差放大器的输入端。 死区时间比较器具有120mV的输入补偿电压,它限制了最小输出死区时间约等于锯齿波周期的4%,当输出端接地,最大输出占空比为96%,而输出端接参考电平时,占空比为48%。当把死区时间控制输入端接上固定的电压(范围在0~3.3V之间)即能在输出脉冲上产生附加的死区时间。
脉冲宽度调制比较器为误差放大器调节输出脉宽提供了一个手段: 当反馈电压从0.5V变化到3.5时,输出的脉冲宽度从被死区确定的最大导通百分比时间中下降到零。两个误差放大器具有从-0.3V到(Vcc 2.0)的共模输入范围,这可能从电源的输出电压和电流察觉得到。误差放大器的输出端常处于平,它与脉冲宽度调制器的反相输入端进行”或”运算,正是这种电路结构,放大器只需最小的输出即可支配控制回路。
当比较器CT放电,一个正脉冲出现在死区比较器的输出端,受脉冲约束的双稳触发器进行计时,同时停止输出管Q1和Q2的工作。若输出控制端连接到参考电压源,那么调制脉冲交替输出至两个输出晶体管,输出频率等于脉冲振荡器的一半。如果工作于单端状态,且最大占空比小于50%时,输出驱动信号分别从晶体管Q1或Q2取得。输出变压器一个反馈绕组及二极管提供反馈电压。在单端工作模式下,当需要更高的驱动电流输出,亦可将Q1和Q2并联使用,这时,需将输出模式控制脚接地以关闭双稳触发器。这种状态下,输出的脉冲频率将等于振荡器的频率。
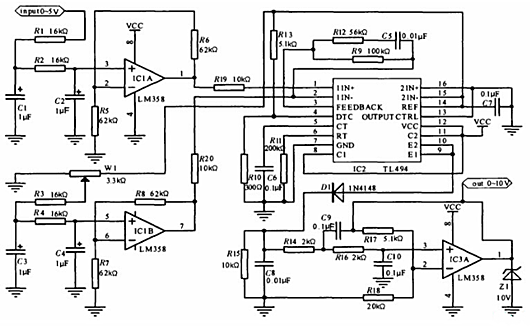
tl494开关电源原理图
TL494典型电路:有刷电动机平滑调速
TL494外围电路设计PWM调节由TL494CN芯片实现,其电路原理图如下图所示,主要功率器件采用够个MOSFET并联和多个二极管并联的方式。为实现直流有刷电动机的平滑调速,将TL494的13号引脚接地,使TL494工作在单端输出方式,实现PWM占空比从0到96%连续可调。


为了增大TL494的输出驱动电流,提高驱动能力,并?;L494的输出端(9号和10号引脚),通过两个高速二极管并联输出的方式,输出最大500mA的电流,很大程度的提高了输出的驱动能力。并在输出端单独采用达林顿管推挽输出,来驱动电枢回路中多个并联的MOSFET,多个MOSFET并联时需要注意均流和散热。
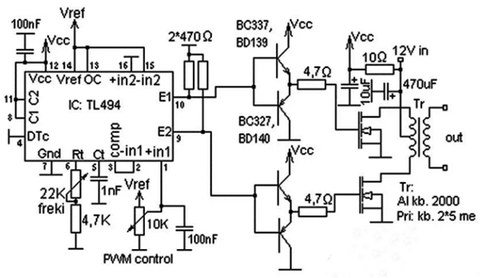
TL494逆变器


这是一个围绕 IC TL494 构建的经典逆变器电路。输出配置为推挽方式工作,因此此处的输出控制引脚与 +5V 参考连接,这是通过引脚#14 实现的。
〈烜芯微/XXW〉专业制造二极管,三极管,MOS管,桥堆等,20年,工厂直销省20%,上万家电路电器生产企业选用,专业的工程师帮您稳定好每一批产品,如果您有遇到什么需要帮助解决的,可以直接联系下方的联系号码或加QQ/微信,由我们的销售经理给您精准的报价以及产品介绍
联系号码:18923864027(同微信)
QQ:709211280