CD4060由一振荡器和14位二进制串行计数器位组成,振荡器的结构可以是RC或晶振电路,CR为高电平时,计数器清零且振荡器使用无效。所有的计数器位均为主从触发器。在CP1(和CP0)的下降沿计数器以二进制进行计数。在时钟脉冲线上使用斯密特触发器对时钟上升和下降时间限制。可以用于控制LED灯、电子钟、时序控制等嵌入式系统应用。
CD4060采用CMOS技术,具有低功耗、高噪声抗干扰能力、宽工作电压范围(3V-18V)等特点。同时该器件还具有自动复位、双倍频和分频电路等功能。
CD4060还具有复位电路,可以使计数器重新从零开始,它的工作电源范围为3V至15V,采用多种16引脚封装,包括PDIP、CDIP、SOIC、TSSOP等形式。
CD4060引脚图及功能




Q1-Q14:16位二进制计数器的输出端口,每次输入一个时钟脉冲进行移位,并在指定位置处产生一个信号输出。
VSS:电源负极。
REXT:外部电阻调节分频系数的引脚。
CEXT:外部电容调节分频系数的引脚。
MR:清零(复位)引脚,使计数器回到初始状态。
VDD:电源正极。
OSC1:晶体振荡器输入端口。
OSC2:晶体振荡器输出端口。
Q13:双倍频输出端口。
Q14:32倍频输出端口。
RESET:复位输入端口,当该引脚接收到一个低电平信号时,计数器将被清零。
CLOCK:时钟输入端口,当该引脚接收到一个上升沿时,计数器进行一次移位操作。
CE:使能输入端口,当该引脚接收到一个低电平信号时,计数器暂停工作。
Q12:8倍频输出端口。
CD4060的工作模式
CD4060有两种工作模式:振荡器模式和计数器模式。在振荡器模式下,CD4060内部的分频器电路将输入的时钟信号分频后输出到Q14位,并通过R-C振荡电路将其反馈回到时钟输入端,实现自激振荡。在计数器模式下,CD4060会从Q1开始依次计数,直到Q15。当达到Q15时,计数器会复位并返回到Q1。
振荡频率计算公式
CD4060的振荡频率与输入时钟信号的频率和分频系数有关。假设输入时钟信号的频率为f,n为CD4060所设置的分频系数,则振荡频率fosc可以通过以下公式计算:fosc = f / 2^n,其中,2^n表示CD4060内部的分频系数。
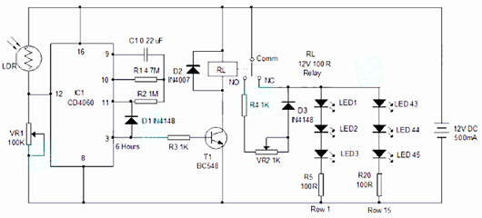
cd4060应用电路图


CD4060示例电路控制路灯,延迟6小时??梢允褂么懈次灰诺墓饷舻缱?。LDR感应光线并在光线低于一定水平时向计时器提供重置信号。但一旦检测到弱光,CD4060定时器就会激活。LED灯会在延迟6小时后亮起,因为晶振频率是这样选择的。
〈烜芯微/XXW〉专业制造二极管,三极管,MOS管,桥堆等,20年,工厂直销省20%,上万家电路电器生产企业选用,专业的工程师帮您稳定好每一批产品,如果您有遇到什么需要帮助解决的,可以直接联系下方的联系号码或加QQ/微信,由我们的销售经理给您精准的报价以及产品介绍
联系号码:18923864027(同微信)
QQ:709211280