音频放大电路图
MIC放大电路仿真图:


原理:图中用函数发生器模拟咪头产生mv级别的信号,C1起滤波作用,滤除直流噪音。R1与R4为咪头提供偏置电压。R3与R2决定放大倍数,Av=1+R3/R2,R3为电位器,实现放大倍数可调。
音频放大电路图二
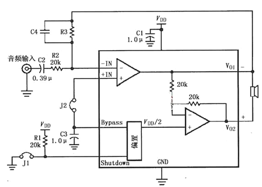
LM4819的高增益音频放大电路:


增大R3即可提高放大器的增益。在R3两端并联电容C4,用于对高频提供低阻通路滤波,防止高频自激。J1为跳线,当J1接通时,1脚接地,全功率放大工作;当J1断开时,1脚为VDD,微功耗关断,放大器不工作。跳线J2也可控制放大器的工作与否,当J2断开时,+IN端无偏流而使放大器不工作。接通则工作。
音频放大电路图三


要求一定要三极管,MP3信号输出,小功率管放大,推动中功率管子,失真小,不耦合,这个三极管电路简单实用,容易制作。
LM4906音频放大电路图


如图所示为LM4906音频功率放大器的典型应用电路(MSOP封装)。音频信号输入后,经过C2耦合加到放大器的反相输入端(4脚),功率放大后从 Vo1(5脚)和Vo2(8脚)以电桥输出的形式加到扬声器。
LM4906内部有两个放大器,第一个放大器的增益可由增益选择端(3脚)控制,3脚为低电平时增益是6dB,3脚为高电平时增益是12dB。第二个放大器增益由内部两个20kΩ电阻固定为1。
LM4906以电桥差动形式输出时,功率放大器的增益Av为2&TImes;20kΩ/20kΩ或2&TImes;40kΩ/20kΩ。当1脚为逻辑低电平时放大器微功率关断,为逻辑高电平时放大器全功率工作。
〈烜芯微/XXW〉专业制造二极管,三极管,MOS管,桥堆等,20年,工厂直销省20%,上万家电路电器生产企业选用,专业的工程师帮您稳定好每一批产品,如果您有遇到什么需要帮助解决的,可以直接联系下方的联系号码或加QQ/微信,由我们的销售经理给您精准的报价以及产品介绍
联系号码:18923864027(同微信)
QQ:709211280