可控硅调压电路的结构由可控硅、电容、电阻和电感组成??煽毓璧餮沟缏肥鞘褂每煽毓瑁煽卣髌鳎├纯刂频缪故涑?。当电压输入变化时,可控硅会调整输出电压,以保持输出电压恒定。
可控硅的输入端接收一个控制信号,该信号可以是一个电压或电流信号,用于控制可控硅的开关状态。当可控硅的开关状态发生变化时,电容、电阻和电感会影响可控硅的输出电压,从而调节输出电压。
可控硅调压器电路图
下图是一款大功率直流电机调速电路:


可控硅调压器电路图二
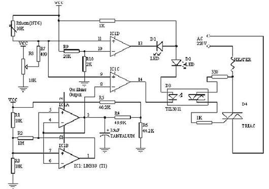
使用一个负温度系数(NTC)的热敏电阻,用如图a的电路可以用最少的元件、成本和复杂性将温度控制到1℃或更好的精度。该电路含有保护以防止温度传感器短路或开路,且所有的元器件都是常用件。


可控硅调压调光调温电路
下图是可控硅调压调光调温电路,具有简单可靠,控制方便等优点。这可用作家用电器的调压装置,进行照明灯调光,电风扇调速、电熨斗调温等控制。这台调压器的输出功率可达1500W,一般家用电器都能使用。


工作原理:
R2、R3、C2、DB3 组成脉冲信号触发双向可控硅BTA16, 使BTA16在市电正负半周均保持相应正反向导通。220伏交流电源经过负载(如灯泡等)、可调电位器R2、电阻R3给电容C2充电,当C2充电电压达到DB3阀值28V时,双向触发二极管导通使电压到达可控硅控制极,使可控硅被触发导通。改变可调电位器R2的阻值,可增大或减小双向可控硅的导通角,使输出电压升高或降低,从而起到调压调光调温调速的目的。
〈烜芯微/XXW〉专业制造二极管,三极管,MOS管,桥堆等,20年,工厂直销省20%,上万家电路电器生产企业选用,专业的工程师帮您稳定好每一批产品,如果您有遇到什么需要帮助解决的,可以直接联系下方的联系号码或加QQ/微信,由我们的销售经理给您精准的报价以及产品介绍
联系号码:18923864027(同微信)
QQ:709211280