原理图就是表示电路板上各器件之间连接原理的图表。原理图的实质就是电路板的模拟电路设计图,反应的是电路板上各个元器件之间的物理接线关系、电子元器件的电气特性等。
下图是一些经典常用的电路电气原理图,电子行业工作者必备收藏!
电机正反转控制电路原理图


可控硅调速电路原理图


单相漏电开关电路原理图


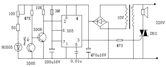
红外防盗报警器电路原理图


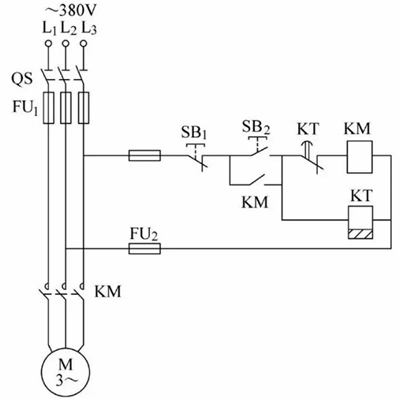
三相异步电动机正反转控制电路原理图


三相异步电动机的时间控制电路原理图(延时控制电路)


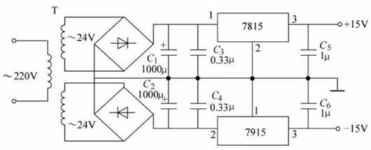
正、负直流稳压电源电路原理图


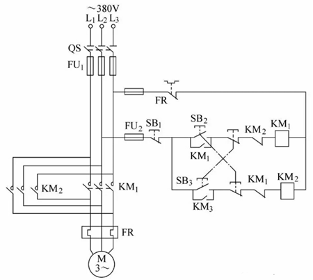
双重互锁控制电路原理图

〈烜芯微/XXW〉专业制造二极管,三极管,MOS管,桥堆等,20年,工厂直销省20%,上万家电路电器生产企业选用,专业的工程师帮您稳定好每一批产品,如果您有遇到什么需要帮助解决的,可以直接联系下方的联系号码或加QQ/微信,由我们的销售经理给您精准的报价以及产品介绍

〈烜芯微/XXW〉专业制造二极管,三极管,MOS管,桥堆等,20年,工厂直销省20%,上万家电路电器生产企业选用,专业的工程师帮您稳定好每一批产品,如果您有遇到什么需要帮助解决的,可以直接联系下方的联系号码或加QQ/微信,由我们的销售经理给您精准的报价以及产品介绍
联系号码:18923864027(同微信)
QQ:709211280