彩灯控制电路基本原理
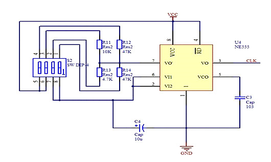
由555构成的多谐振荡器输出时间脉冲提供给74LS194;通过1个拨码开关控制2个74LS194的清零端,实现全亮、全灭功能;通过两组4位共8个拨码开关来控制8个彩灯的预置;通过2个拨码开关来选择S1,S0的状态,分别实现彩灯的左右移动、保持和预置的功能。


彩灯控制电路设计


由555构成的多谐振荡器主要用来产生脉冲信号。555定时器是一种模拟和数字功能相结合的中规模集成器件。一般用双极性工艺制作的称为555,用CMOS工艺制作的称为7555,除单定时器外,还有对应的双定时器556/7556。
555定时器的电源电压范围宽,可在5~16V工作,最大负载电流可达200mA,7555可在3~18V工作,最大负载电流可达4mA,因而其输出可与TTL。CMOS或者模拟电路电平兼容。
555定时器成本低,性能可靠,只需要外界几个电阻、电容,就可以实现多谐振荡器、单稳态触发器及施密特触发器等脉冲产生与变换电路。按一下运行键后,可看见输出端是出现高低电平交替,时间间隔是由电路中的电容和电阻决定。
电源电路采用7805集成稳压器作为稳压器件, 220V电源整流滤波后送入7805稳压,在输出端接一个10uF电容进一步滤除纹波,得到5V稳压电源,LED作为指示灯。


两片74LS194芯片来实现彩灯的左右移功能。
流水彩灯电路图


该电路由EL1、EL2和EL3三只彩灯及相应的控制元件组成。220V交流电压经VD1半波整流后给C1~C3充电,当电容上的充电电压达到一定数值时,会使晶闸管VS1~VS3导通,灯泡EL1~EL3点亮。
由于电容C1~C3上的充电不会完全同步,假设VS2先导通,EL2先亮,此时C3继续充电,而C1的电压经VD3和VS2放电,VS1不能导通。随着C3的充电,其上电压继续升高,会使VS3导通,EL3点亮。VS3导通后构成了C2的放电回路,C2上的电压下降,VS2截止,EL2熄灭。
与此同时,C1开始充电。经过一段时间后,VS1导通,EL1点亮。C3放电,VS3截止,EL3熄灭,C2充电…如此循环。从视觉上可以看到EL1、EL2、EL3三只彩灯顺序点亮,像流水一样,可增添喜庆气氛。
〈烜芯微/XXW〉专业制造二极管,三极管,MOS管,桥堆等,20年,工厂直销省20%,上万家电路电器生产企业选用,专业的工程师帮您稳定好每一批产品,如果您有遇到什么需要帮助解决的,可以直接联系下方的联系号码或加QQ/微信,由我们的销售经理给您精准的报价以及产品介绍
联系号码:18923864027(同微信)
QQ:709211280