触摸延时电路图


这个触摸延时电路图简单实用,电路原理:延迟开关电路见图D1—D1,SCR组成开关的主回路,BG1,BG2等组成开关的控制回路。
平时,BG1,BG2均处于截止状态,SCR阻断,电灯H不亮。此时220V交流电经D1--D4整流、R3和DW使LED发光,用作夜间指示开关位置。这时流过H的电流仅2mA左右,不足使电灯H发光。
需要开灯时,只有用手指摸一下电极片M,因人体泄露电流经R5,R6注入BG2的基极,BG2迅速导通。BG2集电极为低电平,BG1也随之导通,因此有触发电流经BG1注入SCR的控制极使SCR开通,电灯H就通电发光。
在BG2导通瞬间,C1通过BG2的c-e极间被并联在DW的两端,因此被迅速充上约12V左右的电压。电灯点亮后,人手离开M,虽然BG2恢复截止状态但由于C1所存储的电荷通过R1向BG1发射结放电,使BG1依然保持导通状态,所以电灯继续发亮。
当C1电荷基本放完后,BG1恢复截止态,SCR失去触发电流,当交流电过零时,SCR关断,电灯熄灭。开关延迟时间主要由电阻R1,R2和电容C1的数值决定,下面提供一组实验数据供大家参考。如要进一步增大延时时间,可加大C1容量。
除上述主要因素外,BG1的放大倍数以及SCR的触发灵敏度对延时时间也有影响。注意:本电路与市电直接相接,在调试过程中要十分注意,以免触电。有条件的朋友,可以先用隔离变压器把市电隔离,再进行调试。电阻R6的引线要短,一头直接焊在电极片M的背面,另一头焊上一跟软线,再接到印板上的R5。采用两个高阻值电阻的目的是为了确保使用者的绝对安全。
简易长延时电路图
由555构成的简易长延时电路:


工作原理:
555构成的简易长延时电路当按下按钮SB 时,12V 的电源通过电阻器Rt 向电容器Ct 充电,使得6 脚的电位不断升高,当6 脚的电位升到5 脚的电位时,电路复位定时结束。由于在5 脚串上了一个二极管VD1 使得5 脚电位上升,因此比一般接法(悬空或通过小电容接地)具有了更长时间的定时。
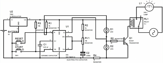
使用555定时器的简单延时电路图


工作原理:
整个电路采用7805稳压器5V供电。最初,当没有按下按钮时,555 IC 的输出保持低电平,电路保持在这种状态,直到按下 START 按钮,电容器 C1 保持放电状态。
准稳定状态(不稳定)的时间延迟取决于定时电容器和电阻器的值。当改变这些值时,准稳定状态的时间延迟也会改变。在此,蓝色 LED 在特定时间内以准稳定状态发光,红色 LED 在稳定状态发光。这里把这个定时电阻换成可变电阻,这样只要旋转板上电位器的旋钮就可以调节延时时间。在这里,还连接了一个可选的继电器,用于在一段时间延迟后触发交流电器。
当按下“开始”按钮时,倒计时器启动,蓝色 LED 亮起,在特定时间(由公式 T= 1.1*R1*C1 定义)之后,555 计时器进入稳定状态,其中红色 LED 亮起,蓝色 LED 亮起关掉。可以使用电位计来增加和减少时间延迟。
〈烜芯微/XXW〉专业制造二极管,三极管,MOS管,桥堆等,20年,工厂直销省20%,上万家电路电器生产企业选用,专业的工程师帮您稳定好每一批产品,如果您有遇到什么需要帮助解决的,可以直接联系下方的联系号码或加QQ/微信,由我们的销售经理给您精准的报价以及产品介绍
联系号码:18923864027(同微信)
QQ:709211280