74LS04是数字控制开关芯片,一种六通道反相器(inverter)芯片,74LS04芯片的内部结构由多个晶体管和电容器组成。每个反相器的内部结构包括两个输入端、两个晶体管、两个负载电阻和一个输出端。当输入为低电平或者高电平时,晶体管中的电流流向不同的方向,从而产生反向输出电平。6个独立的反相器,每个反相器的输出与输入相反。六个反相器,共用电源端和接地端,其它都是独立的。输出信号手动负载的能力也有一定程度的放大。它的高速操作和广泛的电压范围使其成为经典的数字逻辑电路芯片之一。
74ls04引脚图及功能
74LS04芯片一共有14个引脚,其中7个引脚分别连到6个反相器和一个共用的电源地线。这些反相器的输入和输出都在芯片的两端,并且对于各自的输入和输出,芯片上都标有明确的功能符号。例如,输入可以被表示为“1A”或“2B”,输出可以被表示为“1Y”或“2Y”等。


引脚1,A输入门1
引脚2,Y输出门1
引脚3,A输入门2
引脚4,Y输出门2
引脚5,A输入门3
引脚6,Y输出门3
引脚7,接地
引脚8,Y输出门4
引脚9,A输入门4
引脚10,Y输出门5
引脚11,A输入门5
针脚12,Y输出门6
引脚13,A输入门6
引脚14,正电源
74LS04真值表
在晶体管输入低的情况下,最大电压将导致输出状态高。无论逆变器如何设计。它将始终根据以下模式给出输出。对于不同的输入,输入将始终遵循以下真值表。所有非门均遵循以下公式Y=A'。


74LS04 的工作原理基于由晶体管构成的数字电路。它使用P型和N型晶体管来产生反向电平输出,在输入信号为低电平(0)时输出高电平(1),输入信号为高电平(1)时输出低电平(0)。在芯片内部,每个反相器都包含两个晶体管,其中一个作为开关,控制另一个是否能通电。当输入为0时,控制晶体管关闭,使输出变高,而输入为1时则相反。




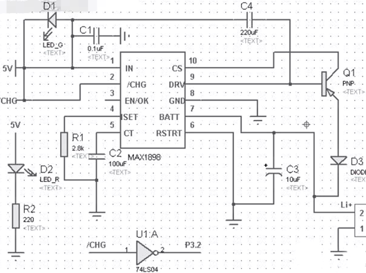
74ls04应用电路图
〈烜芯微/XXW〉专业制造二极管,三极管,MOS管,桥堆等,20年,工厂直销省20%,上万家电路电器生产企业选用,专业的工程师帮您稳定好每一批产品,如果您有遇到什么需要帮助解决的,可以直接联系下方的联系号码或加QQ/微信,由我们的销售经理给您精准的报价以及产品介绍
联系号码:18923864027(同微信)
QQ:709211280