CMOS传输门由一个PMOS和一个NMOS管并联构成,传输门(TG)就是一种传输模拟信号的模拟开关。
传输门工作原理
TP和TN是结构对称的器件,它们的漏极和源极是可互换的。设它们的开启电压|VT|=2V且输入模拟信号的变化范围为-5V到+5V。为使衬底与漏源极之间的PN结任何时刻都不致正偏,故TP的衬底接+5V电压,而TN的衬底接-5V电压。两管的栅极由互补的信号电压(+5V和-5V)来控制,分别用C和!C表示。
传输门的工作情况如下:当C端接低电压-5V时TN的栅压即为-5V,vI取-5V到+5V范围内的任意值时,TN不导通。同时、TP的栅压为+5V,TP亦不导通??杉?,当C端接低电压时,开关是断开的。为使开关接通,可将C端接高电压+5V。此时TN的栅压为+5V,vI在-5V到+3V的范围内,TN导通。同时TP的棚压为-5V,vI在-3V到+5V的范围内TP将导通。
由上分析可知,当vI<+3V时,仅有TN导通,而当vI>-3V时,仅有TP导通当vI在-3V到+3V的范围内,TN和TP两管均导通。进一步分析还可看到,一管导通的程度愈深,另一管的导通程度则相应地减小?;痪浠八担币还艿牡纪ǖ缱杓跣?,则另一管的导通电阻就增加。由于两管系并联运行,可近似地认为开关的导通电阻近似为一常数。这是CMOS传输出门的优点。在正常工作时,模拟开关的导通电阻值约为数百欧,当它与输入阻抗为兆欧级的运放串接时,可以忽略不计。
传输门电路图
传输门或模拟开关被定义为一种电子元件,它将选择性地阻止或传递从输入到输出的信号电平。该固态开关由pMOS晶体管和nMOS晶体管组成??刂普ぜ曰ゲ狗绞狡茫虼肆礁鼍骞芤创蚩?,要么关闭。
当节点A上的电压为逻辑1时,互补逻辑0施加于节点/A,允许两个晶体管在IN到OUT处传导和传递信号。当节点/A上的电压为逻辑0时,互补逻辑1施加到节点A,关闭两个晶体管,并在IN和OUT节点上强制高阻抗条件。这种高阻抗条件代表DS3690通道可能反映下游的第三种“状态”(高、低或高阻态)。
原理图(图1)包括IN和OUT的任意标签,因为如果这些标签被反转,电路将以相同的方式工作。这种设计提供了真正的双向连接,而不会降低输入信号。

传输门的公共电路符号描述了电路操作的双向性质(图 2)。

传输门的用途:
传输门通常用作逻辑电路的构建???,例如D锁存器或D触发器。作为独立电路,传输门可以在热插入或拔出期间将一个或多个组件与实时信号隔离。在安全应用中,它们可以有选择地阻止关键信号或数据在未经适当硬件控制授权的情况下传输。
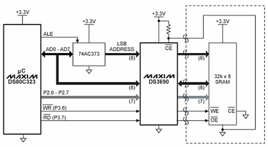
图3中的连接方案设计用于隔离微处理器和存储器组件之间的I/O总线,以防存储器被移除。SRAM以物理方式安装在可移动存储卡上;DS3690传输门用于隔离通过连接器路由的各种信号。

SRAM的接地连接通过连接器反馈,以下拉DS3690芯片使能(/CE)引脚。此操作在安装存储卡时启用传输门。
〈烜芯微/XXW〉专业制造二极管,三极管,MOS管,桥堆等,20年,工厂直销省20%,上万家电路电器生产企业选用,专业的工程师帮您稳定好每一批产品,如果您有遇到什么需要帮助解决的,可以直接联系下方的联系号码或加QQ/微信,由我们的销售经理给您精准的报价以及产品介绍
联系号码:18923864027(同微信)
QQ:709211280