功率因数定义为设备能够传输到输出端的能量与其从输入电源处获取的总能量之比。
对于一个整流电路,在输出端都会并联一个滤波电容(或者一排电容),以让输出的直流能更平滑,然而滤波电容会造成交流输入电压与输入电流间的相位偏移。我们都知道功率因数的定义为有效功率与视在功率的比值,如果AC电压和电流间的相位差为φ,那么功率因数(PF)=cosφ。如果想要提高电路的效率,那就必须想办法提高PF。然而,对于整流电路,只有当AC电压大于滤波电容两端电压Vc时,才会有输入电流,这种特性就造成了AC电流波形完全从正弦波偏离,会极大地影响功率因数。为了尽量使AC电流变回正弦波,我们引入了PFC电路。
功率因数低主要原因:
位移:当电路的电压和电流波形异相时会产生位移,通常是由电感或电容等电抗元件引起的。
失真:波的原始形状发生改变,通常是由整流器等非线性电路引起的。这些非线性波包含很多谐波含量,会使电网中的电压失真。
功率因数校正(PFC)是一系列尝试提高设备功率因数的方法。
解决位移问题,通常采用外部无功元件来补偿电路的总无功功率。
解决失真问题有两种方法:
无源功率因数校正(PFC):使用无源滤波器滤除谐波以提高功率因数。这种方法适用于低功率应用,在高功率应用中,其效果远远不够。
有源功率因数校正(PFC):使用开关变换器调制失真波,以将其整形为正弦波。整形后的信号中存在的唯一谐波位于开关频率处,因此很容易滤除。有源功率因数校正被认为是最好的功率因数校正方法,但会增加设计的复杂性。
功率因数校正电路分享
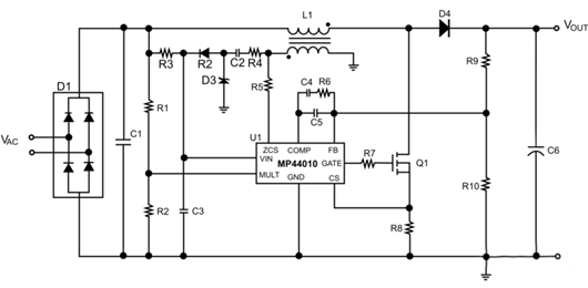
PFC应用电路
MPS提供的MP44010控制器:BCM功率因数校正器。当连接到升压变换器时,其ZCS引脚检测电感何时放电并激活MOSFET(如图中的Q1)。该器件还可以比较电流和电压,调整电流峰值以跟随输入电压的波形。


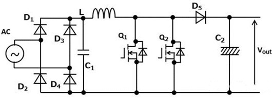
MOSFET并联型PFC(PFC with parallel MOSFETs)
使用多个MOSFET并联能够支持大电源输入,因为电流会被分流,也同时减小了开关损耗。对于每个MOSFET,必须保证它们的电气特性和驱动条件相同。

〈烜芯微/XXW〉专业制造二极管,三极管,MOS管,桥堆等,20年,工厂直销省20%,上万家电路电器生产企业选用,专业的工程师帮您稳定好每一批产品,如果您有遇到什么需要帮助解决的,可以直接联系下方的联系号码或加QQ/微信,由我们的销售经理给您精准的报价以及产品介绍

〈烜芯微/XXW〉专业制造二极管,三极管,MOS管,桥堆等,20年,工厂直销省20%,上万家电路电器生产企业选用,专业的工程师帮您稳定好每一批产品,如果您有遇到什么需要帮助解决的,可以直接联系下方的联系号码或加QQ/微信,由我们的销售经理给您精准的报价以及产品介绍
联系号码:18923864027(同微信)
QQ:709211280