MOSFET体内二极管
MOSFET中用内部二极管,?;て骷馐芤蛄拥牡绺行愿涸?产生的反向EMF尖峰的影响。
当电感负载与MOSFET漏极接通时,电能立即存储在负载内部,并且在下一个瞬间随着关闭,该存储的EMF从MOSFET源极到漏极,从而导致MOSFET永久性损坏。
在器件的漏源极间存在一个内部二极管,通过允许反电动势尖峰穿过二极管来阻止MOSFET被损坏,保护MOSFET。
MOSFE二极管为逆变器电池充电
逆变器中必有电池,需频繁充电,保持逆变器持续输出并处于待机状态。
给电池充电需变压器,该变压器必须是高功率器件,以确保电池的最佳电流。
将额外变压器与逆变器变压器一起使用体积很大,成本高。
MOSFET内部二极管使变压器,可通过简单的继电器切换序列,以逆变器模式和电池充电器模式进行切换。
工作原理
如下电路所示

每个MOSFET都带有一个内部二极管,该二极管跨接在它们的漏源极引脚之间。
二极管阳极与源极相连,而阴极引脚与器件的源极引脚相连。
因MOSFET配置在桥接网络中,二极管也配置成基本的全桥整流器网络格式。
用几个继电器,实现快速转换,以使电网AC能够通过MOSFET二极管为电池充电。
实际上,MOSFET内部二极管,此种桥式整流器网络结构,用单个变压器作为逆变器变压器和充电器变压器的过程简单。
流过MOSFET二极管电流方向
如下电路所示

将变压器AC整流为DC充电电压
用交流 电源 时,变压器线会交替改变其极性。
左图,若START为正极,橙色箭头指示电流通过D1,电池,D3并流回FINISH或变压器负极的电流模式。
在下一个AC周期中,极性反转,电流如蓝色箭头所示经过体二极管D4,电池D2并流回FINISH或变压器绕组的负极。这会不断重复,将两个AC周期都转换为DC并为电池充电。
因MOSFET包含在系统中,操作时必须格外小心,以确保这些器件在过程中不会损坏。
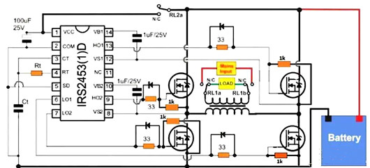
实用设计
如下电路图所示
MOSFET二极管应用于,为逆变器电池充电的整流器的设计,并带有继电器转换开关。

确保MOSFET在充电模式下绝对安全,并将二极管与变压器AC一起使用时,MOSFET栅极必须保持在接地电位,并且必须与电源DC完全断开。
1.在所有MOSFET的栅源极引脚间连接1 k电阻,并在驱动器IC的Vcc电源线上串联一个截止继电器。
2.截止继电器是SPDT继电器触点,其N / C触点与驱动器IC电源输入串联,在没有交流电源的情况下,N / C触点保持活动状态,从而允许电池电源到达驱动器IC,即为MOSFET供电。
〈烜芯微/XXW〉专业制造二极管,三极管,MOS管,桥堆等,20年,工厂直销省20%,上万家电路电器生产企业选用,专业的工程师帮您稳定好每一批产品,如果您有遇到什么需要帮助解决的,可以直接联系下方的联系号码或加QQ/微信,由我们的销售经理给您精准的报价以及产品介绍
联系号码:18923864027(同微信)
QQ:709211280