门控开关电路通过检测开门和关门的状态,来控制开关的闭合。
本例电路就是控制晶闸管的导通来控制开灯。很适合安装在卫生间使用。

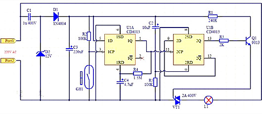
门控开关电路图讲解
门控开关电路中可分为三个部分:
一是有电容降压,再进行半波整流滤波的电源部分,输出的直流电压给CD4013和其他器件供电;
二是由U1A组成的开门检测???,GH为常开型的干簧管,和磁铁组成开门检测传感器;
三是由U1B组成的晶闸管触发电路,输出的信号经三极管放大后控制晶闸管的导通;
整个电路工作过程如下:
1、上电后的初始状态
在初始状态下,门是关着的,干簧管和磁铁是靠在一起,干簧管导通,U1A的CLK信号接地,同时R和S都接地,Q输出低电平;
同时C2,R5的上电复位作用使U1B的输出也为低电平,三极管V1截止,晶闸管截止,灯泡处于熄灭状态。但是U1B的/Q=D=1,输出高电平,这是它的初始状态。
2、开门进去状态
当开门时,干簧管和磁铁分开,干簧管开关断开,U1A的CLK输入一个高电平,此时U1A的输出1Q=1D=1,同时通过电阻R4给电容C4充电。
U1A的输出高电平输入至U1B,使U1B的输出2Q=2D=1,三极管Q1导通,触发信号输入至晶闸管的栅极,晶闸管导通,灯泡被点亮。
此时在电容C4为未充满的情况下,这个时候不管开门关门多少次,都不会影响灯泡。当电容C4充满后,U1A的输出被复位,1Q输出低电平,电容C4又开始放电,U1B维持输出高电平不变。
3、开门出来状态
当开门出来时,干簧管与磁铁又分开,干簧管开关断开,使U1A的输出又为高电平,1Q=1D=1,这样U1B的输出状态翻转,2Q=2D=0。
三极管Q1截止,晶闸管过零截止,灯泡熄灭。
注意:
理解门控开关电路时要注意我们使用门的习惯,一般进去的时候开门后关门,出去的时候也是开门和关门,适合安装在卫生间使用。
〈烜芯微/XXW〉专业制造二极管,三极管,MOS管,桥堆等,20年,工厂直销省20%,上万家电路电器生产企业选用,专业的工程师帮您稳定好每一批产品,如果您有遇到什么需要帮助解决的,可以直接联系下方的联系号码或加QQ/微信,由我们的销售经理给您精准的报价以及产品介绍
联系号码:18923864027(同微信)
QQ:709211280