通过LDO原理介绍,其内部是一个负反馈调节电路,当遇到电压高于设定值进行降压以及低于设定值进行电压补偿以达到稳压目的,但是有些品牌的LDO在上电时会出现一个短时间的电压过冲,如图1所示。

图1 某品牌LDO上电瞬间电压过冲(波形放大后实拍)
图为示波器设置为上升沿触发模式下,上电抓取的波形,每格500mV,经反复测量上电瞬间电压过冲到3.8V左右,大部分单片机的工作电压最大值为3.6V,虽偶尔短时间过压不会造成问题(芯片内部有一定的过压?;ぃ?,但是在大批量出货或者开关次数多的情况下,将会成一个严重的品质隐患,所以在设计时应该竭力避免这种情况。
电压过冲原因
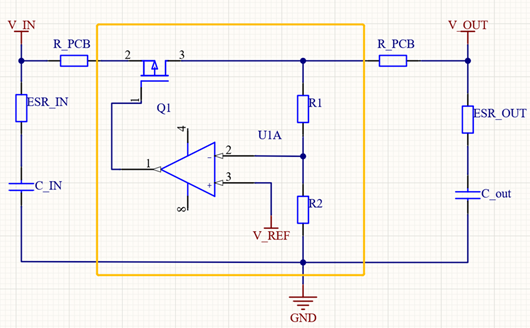
在实际应用中,LDO的等效电路应如图2所示。

图2 实际应用中的等效电路(黄色框为LDO内部原理)
R_PCB为印制电路板上导线的电阻,一般很小很小,可忽略不计,电压过冲的关键因素在于ESR_OUT,即输出端电容的管脚寄生电阻(ESR)。
上电瞬间电容视为短路,即C_out两端电压为0,若ESR过小,则V_OUT端瞬时电压也被拉低至0V,这时LDO内部负反馈电路会有一个大幅度的电压补偿,V_OUT瞬间升高,此时V_DS(mos管漏源电压)很小
V_OUT = V_IN - V_DS
但是电容C_OUT充电时间很短,充满电之后,V_OUT变为3.3V,而这时由于反馈回路需要响应时间,MOS管来不及调节,即V_DS还未增大,则会引起电压过冲,出现短时间大于3.3V的情况。
解决方法
对于电压过冲现象,目前网上大部分回答是加大电容,吸收掉过冲的能量,电容确实有滤波作用,但不适合用在此处,增大电容的确可以使得输出端电容的充电时间延长,但是在充电完成后LDO输出端同样会出现电压抖动的情况。
① 因为ESR过小,上电瞬间电容回路没有足够的电阻分压,输出端瞬时电压会被拉至接近0V,而反馈回路则会最大程度的开启mos管以实现稳压。
② 电容充电时间常数与充电电流无关,但充电曲线形状与充电电流有关,电流越大,充电曲线越陡峭,电容两端电压变化的就越快,而电压变化越快,则越不利于LDO内部的反馈调节。
以上两点说明解决上电时电压过冲的方式是适当增加电容的ESR,测试时可以串联一个2.7Ω电阻,过冲情况会减轻很多。不过在实际应用中遇到这种情况直接更换其他品牌的LDO就可以,电压过冲本身说明LDO生产时没有考虑到一些极端条件下的电压调整,目前有些品牌的LDO普遍有此现象,选型时还需要仔细测量,避免使用时损坏其他元器件。
〈烜芯微/XXW〉专业制造二极管,三极管,MOS管,桥堆等,20年,工厂直销省20%,上万家电路电器生产企业选用,专业的工程师帮您稳定好每一批产品,如果您有遇到什么需要帮助解决的,可以直接联系下方的联系号码或加QQ/微信,由我们的销售经理给您精准的报价以及产品介绍
联系号码:18923864027(同微信)
QQ:709211280