直流电机驱动方式的介绍
1.H桥驱动直流电机

上图是一个典型的直流电机控制电路。电路得名于“H桥驱动电路”是因为它的形状酷似字母H。4个三极管组成H的4条垂直腿,而电机就是H中的横杠(注意:图只是示意图,而不是完整的电路图,其中三极管的驱动电路没有画出来)。

H桥式电机驱动电路包括:
4个三极管和一个电机。要使电机运转,必须导通对角线上的一对三极管。根据不同三极管对的导通情况,电流可能会从左至右或从右至左流过电机,从而控制电机的转向。要使电机运转,必须使对角线上的一对三极管导通。
如图1所示,当Q1管和Q4管导通时,电流就从电源正极经Q1从左至右穿过电机,然后再经 Q4回到电源负极。
如图2所示,当Q2管和Q3管导通时,电流就从电源正极经Q3从右至左穿过电机,然后再经 Q2回到电源负极。
典型的H桥驱动电路如下:

PWM1为1,PWM2为1时,Q1和Q2导通,节点1和2都是低电平,Q15和Q16导通,电机不工作
PWM1为0,PWM2为0时,Q1和Q2不导通,节点1和2都是高电平,Q13和Q14导通,电机不工作
PWM1为1,PWM2为0时,Q1导通而Q2不导通,节点1是低电平而2是高电平,Q14和Q15导通,电机逆时针旋转
PWM1为0,PWM2为1时,Q1不导通而Q2导通,节点1是高电平而2是低电平,Q13和Q16导通,电机顺时针旋转
现在一般不用分立元件自己搭建H桥,而是用集成电路实现H桥驱动直流电机。
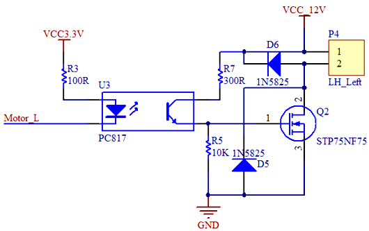
2.MOS管驱动直流电机:
直接通过光耦做隔离,用MOS驱动直流电机,这样优点是简单,缺点是只能一个方向转动,但要注意需要加散热片以及续流二极管。

〈烜芯微/XXW〉专业制造二极管,三极管,MOS管,桥堆等,20年,工厂直销省20%,上万家电路电器生产企业选用,专业的工程师帮您稳定好每一批产品,如果您有遇到什么需要帮助解决的,可以直接联系下方的联系号码或加QQ/微信,由我们的销售经理给您精准的报价以及产品介绍
联系号码:18923864027(同微信)
QQ:709211280