交流电和直流电的区别
交流电和直流电两者的变化特性不同。交流电的电流大小和方向会随时间做周期性变化,在一个周期内的运行平均值为零,通常波形为正弦曲线,而直流电没有周期性变化。
另外,交流电的电压可以通过变压器进行改变,但是直流电却不能实现这一点,所以在长距离的电能输送中,我们是采用交流电,
其主要是因为电缆都非常的长,电阻非常的大,中间会发生很大的能量损耗,所以一定要加大输出的电压,这样就能减少损耗。
最后,在终端又可以通过变压器将高电压转化成比较合适的电压,正是这样,我们才会在大规模远距离上面都采用高压交流输电模式。
一般概念
直流电:是指大小和方向都不随时间而变化的电流。许多用电器,如收音机,扬声器等许多不含电感元件的电器都用直流电驱动。分正、负极,无法利用变压器改变电压,用在低电压电器里。用乾电池的电器都属此类。
交流电:交流电是指大小和方向都随时间做周期性变化的电流,通常的交流是按正弦规律或余弦规律变化的,电流先由零变到最大,再由最大变到零。
然后反方向由零变到最大,再由最大变为零,完成一个周期,以后是下一个周期,如此反复变化。交流电有很有优点,除可用于一些特殊的用电器,如电动机等外,它对于电的传输,特别是远距离传输有着特别的意义。
交流转直流电路图
(一)
交流变直流的电路是将正弦渡交流电变成直流的电路,如果输入的信号不是正弦波,而是三角波或是失真比较大的正弦波,平均值与有效值的关系就为1.11倍,因而测量误差就会比较大,
这种情况不用平均值,而是直接换算成能求得交流的有效值再转换成直流,图所示为交流有效值与直流的转换电路,它主要用于信号测量的设备中。

(二)
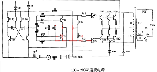
逆变电源把直流电逆变成交流电的电路称为逆变电路。在特定场合下,同一套晶闸管变流电路既可作整流,又能作逆变。如下图所示:

(三)
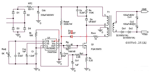
高电压升压电源电路:交流220V转直流600V开关电源电路

〈烜芯微/XXW〉专业制造二极管,三极管,MOS管,桥堆等,20年,工厂直销省20%,上万家电路电器生产企业选用,专业的工程师帮您稳定好每一批产品,如果您有遇到什么需要帮助解决的,可以直接联系下方的联系号码或加QQ/微信,由我们的销售经理给您精准的报价以及产品介绍
联系号码:18923864027(同微信)
QQ:709211280