场效应管是用电操控的开关,先讲一下怎样运用它来当开关的,从图中能够看到它也像三极管相同有三个脚,这三个脚分别叫做栅极(G)、源极(S)和漏极(D),mpn中的贴片元件示意图:

1脚是栅极,这个栅极是操控极,在栅极加上电压和不加上电压来操控2脚和3脚的相通与不相通,N沟道的,在栅极加上电压2脚和3脚就通电了,去掉电压就关断了,而P沟道的刚好相反,在栅极加上电压就关断(高电位),去掉电压(低电位)就相通了。
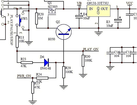
常见的2606主控电路图中的电源开机电路中常常遇到的便是P沟道MOS管:

这个图中的SI2305便是P沟道MOS管,在这儿讲一下它的作业原理来加深一下印象。
图中电池的正电经过开关S1接到场效应管Q1的2脚源极,因为Q1是一个P沟道管,它的1脚栅极经过R20电阻供应一个正电位电压,所以不能通电,电压不能持续经过,3v稳压IC输入脚得不到电压所以就不能作业不开机!
这时,假如按下SW1开机按键时,正电经过按键、R11、R23、D4加到三极管Q2的基极,三极管Q2的基极得到一个正电位,三极管导通,因为三极管的发射极直接接地,三极管Q2导通就相当于Q1的栅极直接接地,加在它上面的经过R20电阻的电压就直接入了地;
Q1的栅极就从高电位变为低电位,Q1导通电就从Q1同过加到3v稳压IC的输入脚,3v稳压IC便是那个U1输出3v的作业电压vcc供应主控,主控经过复位清0,读取固件程序检测等一系列动作,输处一个操控电压到PWR_ON再经过R24、R13分压送到Q2的基极,坚持Q2一向处于导通状况,即便松开开机键断开Q1的基极电压,这时分有主控送来的操控电压坚持着,Q2也就一向能够处于导通状况,Q1就能连绵不断的给3v稳压IC供应作业电压。
SW1还一起经过R11、R30两个电阻的分压,给主控PLAY ON脚送去时刻长短、次数不同的操控信号,主控经过固件鉴别是播映、暂停、开机、关机而输出不同的成果给相应的操控点,以到达不同的作业状况。

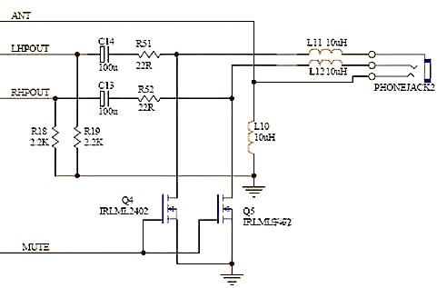
上图是一个有主控操控耳机有没有声响输出的电路图,声响的左右声道别离经过隔直流电容C13、C14和电阻R51、R52送到耳机孔,但是在电阻R51、R52和耳机孔之间却接入了一个N沟道的mos场效应管,这个场效应管的栅极衔接在一起受着MUTE的操控,当MUTE的当地处于高电位时分,Q4、Q5导通,就会把声响经过Q4、Q5入地,耳机里就不会有声响了,当MUTE的当地处于低电位时分,Q4、Q5关断,声响就只有经过耳机而宣布声响了。

上面这个图是瑞芯微2608主控常见的电源开机电路,它与2606主控的电源开机电路有什么不同?你是不是发现比2606主控的电源开机电路多了一个MOS场效应管?这两个源极相连的场效应管与2606开机电路的一个场效应管有什么不同?
本来场效应管的栅极操控是有一个准则的:P沟道的栅极操控电压有必要是相对源极输入凹凸电位来说的,所以在电路中源极和漏极是不能接反的,即源极有必要接输入,漏极有必要接输出,假如接反了就不能正常作业,mpn电路中,当usb接入的时分,有必要要当即堵截电池供电转换由usb供电,才正常作业,假如不能切换电池供电,usb就不能正常作业(无法辨认),2606主控的电路切换指令是由主控宣布的,运用的是电池电源操控即电池回路,所以用一个场效应就能够操控了!
仔细看一下2608的电路中电源切换是靠三极管Q7操控的,Q7的导通与到是由usb电压来操控的,这是另一组电源,这组电源要想操控一个有极性的场效应管是不可的,所以就用两个MOS场效应管,源极相连联结成一个无极性场效应管就到达了双电源操控的意图。
在mpn中,三极管多为做电子开关来运用,这样有一个特点来判别:2脚(npn型)或许3脚(pnp型)是接地的,场效应管没有任何一个脚是直接接地的!稳压IC肯定1脚是接地的,3脚是正电输入,2脚是稳压输出!但留意的是这仅仅一般,不是肯定。
〈烜芯微/XXW〉专业制造二极管,三极管,MOS管,桥堆等,20年,工厂直销省20%,上万家电路电器生产企业选用,专业的工程师帮您稳定好每一批产品,如果您有遇到什么需要帮助解决的,可以直接联系下方的联系号码或加QQ/微信,由我们的销售经理给您精准的报价以及产品介绍
联系号码:18923864027(同微信)
QQ:709211280