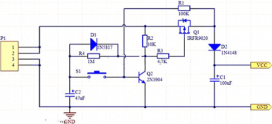
单按键开关机电路图(一)
电路可实现通过按一次按键S1实现开机,再按一次S1实现关机的功能。

电路的工作过程:
电路中连接器P1是一个电源连接器,电源+从1,2脚输入,电源地从3,4脚输入。
电路上电后,P-MOS管Q1的G极和S极都是为高电平,所以Q1处于截止状态,VCC出没有电源输出。同时,电容C2通过电源,电阻R2,电阻R4充电。C2上的电压会慢慢上升。
当按下开关S1时,电容C2上的电压加在三极管Q2的基极上,使Q2饱和导通。此时PMOS管Q1的G极被三极管Q2拉低至低电平,使MOS管的GS电压为负,Q1导通。连接器P1输入的电源通过MOS管,二极管D2输出至VCC。同时经过反馈电阻R1,将输出的电源电压加至三极管Q2的基极,维持Q2导通。
所以,这个时候即使按键S1松开,电路也会保持在开机状态,这就是自锁的作用。
电路开机后,电容C2通过二极管D1,三极管Q2完全放电,使C2上的电压为低电平。为电路关机做准备。
需要关机时,按下开关S1,电容C2上的低电平电压拉低Q2的基极电压,使Q2截止。这样Q1的G极又恢复高电平,MOS管GS间的电压不再能够维持Q1的导通,所以Q1也截止,切断电源通路,电路关机。
注意:
本例电路开机是没有问题的,但是在关机时,电容C2上的电压不会是0,它是二极管D1的压降+三极管Q2的饱和管压降。所以,如果这个电压大于0.7V的话,就很难使电路关机。
因此,二极管D1和三极管Q2的选型有一定的要求。
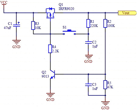
单按键开关机电路图(二)
本例电路可通过开关S1实现开关机。按第一次时开机,第二次关机。

电路的工作过程:
我们先看电路初始状态:
当电路上电,开关S1还未按下时。Q1是截止的,Vout没有输出。电容C2上的电压为低电平。三极管Q2也是截止的。
当开关S1按下时,由于电容C2上的电压为低电平,所以在S1按下时,将Q1的栅极G电位拉低,使PMOS管Q1导通,Vout有电源输出。
同时,Vout上的电压,经分压电阻R2和R5使三极管Q2饱和导通,进一步的拉低Q1的栅极,使Q1能够完全导通。电路开机完成。电容C2通过电阻R1充电,为再次按键关机做准备。
当需要关机时,按下开关S1,电容C2上的高电平也会拉高Q1栅极高电平,使PMOS管截止,Vout没有输出,Q2三极管基极无偏置电压,也会截止。电容C2通过电阻R1,Vout的负载进行放电,又恢复到初始状态,为电路开机做准备。
这里电容C3对负载波动起到一定的抗干扰作用。
注意:
本例电路有一个缺陷,所以不能用在实际的产品当中。当我们开机时,若按住S1的时间过久,马上就会使Q1截止而关机,发生“追尾”。
单按键开关机电路图(四)
本例电路可实现通过一个开关按键和电容来控制电源的开和关。

电路图讲解:
1.上电初始状态:
电路上电后电容C1上没有电压,NMOS管Q2的GS间电压为0,Q2截止;则PMOS管Q1的GS间电压也为0,Q1也截止,Vout无电压输出。
2.电路开机:
电路开机时,按下开关S1,输入电源Vin通过电阻R1,R4,S1,R5给电容充电,电容电压慢慢升高,当电容电压上升到U1时,NMOS管Q2导通并迅速饱和。
Q2饱和导通后,D点电位可认为是0,这样Q1的G极电压也被拉低。当Q1的GS电压下降到U2时(U2为负电压),Q1导通并迅速饱和。此时Vout有输出,发光二极管D1被点亮。
此时,应松开开关S1,输出电压Vout通过电阻R2,R5继续给电容C1充电,形成自锁回路,使Q1,Q2保持导通状态??瓿?。
3.电路关机:
当电路需要关机时,按下开关S1,电容C1通过电阻R5,开关S1,MOS管Q2的DS放电,当放电至电容C1的电压低于MOS管的开启电压时,Q2开始退出饱和并慢慢截止。Q1的GS电压慢慢升高,也退出饱和进入截止状态,Vout无输出。电容C1通过R5,R2继续对负载放电,指指电容C1两端电压为0。返回到电路的初始状态。则开机完成。
注意:
1.电路图讲解中,U1,U2的电压可通过查找电路图中两个MOS管的数据手册获取,并分析一下电路中的参数设置是否满足要求。
2.本例开机电路,S1开关不能旧按,在开机或者关机完成后必须松开,否则会“追尾”。
〈烜芯微/XXW〉专业制造二极管,三极管,MOS管,桥堆等,20年,工厂直销省20%,上万家电路电器生产企业选用,专业的工程师帮您稳定好每一批产品,如果您有遇到什么需要帮助解决的,可以直接联系下方的联系号码或加QQ/微信,由我们的销售经理给您精准的报价以及产品介绍
联系号码:18923864027(同微信)
QQ:709211280