24v升压电路图(一)
基于串联模式的24V转75V升压电源的设计
以PAF600F24-28电源模块为核心,采用输入并联输出串联的方式,实现直流24V转75V的电压转换。使用外接电位器可在一定范围内调节输出电压,输出电压可以在-60%耀+10%标称值的范围内调整。
单个??榈氖涑龅缪棺罡呖傻髦?8V伊110%=30.8V,最低输出电压可调至28V伊60%=16.8V。这样三个??榇褂檬笨梢缘玫揭桓鼋峡淼牡缪故涑龇段В?0.4V耀92.4V。
当三个模块输出均调至25V时即得到75V电压。此时输出电流为600衣25=24A。同时本升压电源还具有启动控制、电压监控以及过流、过压、过热等一系列?;すδ?,确保电源工作安全可靠。
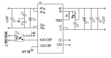
三??榇ぷ髟硗既缤?所示。

图1 ??榇乖硗?/div>
图2为单个电源??榈挠τ玫缏?,输入端电解电容C1为储能电容,同时可以吸收??槭淙攵说牡缪辜夥?。C2、C3为共模滤波电容,采用2kV的高压瓷片电容。D1为瞬态吸收二极管TVS,对电压瞬变和冲击起到防护抑制作用,可防止电源输入端出现瞬态高压尖峰将电源模块损坏,TVS还具备静电防护功能,对于确保??榈墓ぷ靼踩庖逯卮?。另外,配合保险管使用还可预防输入端出现意外反接而损坏??椤?/div>

24v升压电路图(二)
该图中所示出的降压-升压型转换器可调节24V的电压,并以高达98.5%的效率提供0A至5A的负载电流。该器件可在一个12V至58V的输入电压范围内运作??傻鞯那费购凸贡账糜诒;さ缏贰?/div>

〈烜芯微/XXW〉专业制造二极管,三极管,MOS管,桥堆等,20年,工厂直销省20%,上万家电路电器生产企业选用,专业的工程师帮您稳定好每一批产品,如果您有遇到什么需要帮助解决的,可以直接联系下方的联系号码或加QQ/微信,由我们的销售经理给您精准的报价以及产品介绍
其具有短路?;すδ埽琒HORT输出标记将在输出端上出现短路故障时发出指示信号。此器件在轻负载条件下执行DCM操作以实现最低的功耗,并拥有反向电流?;すδ?。ROUT负责在短路和过载情况下限制输出电流,从而使之成为一种稳健的应用电路。

24v升压电路图(三)
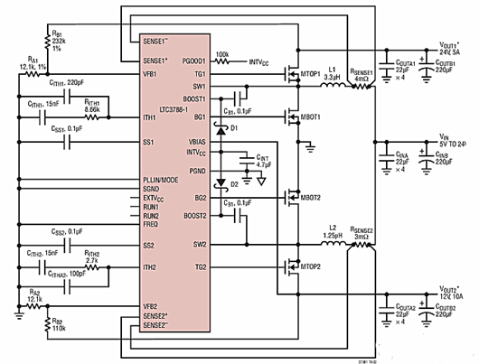
LTC3788-1是一款高性能、两相、双通道、同步升压型转换器产品控制器,用于驱动全N沟道功率MOSFET。它所采用的同步整流提升了效率、减少功率损失、并降低散热要求,从而使得LTC3788-1能够在高功率升压应用中使用。

24v升压电路图(四)
高效率、直流升压稳压电路GS3665。输入电压范围可由最低5.0伏特到最高42伏特,输出电压5.0--42V可调整且输出内部MOS开关电流高达5A,非常适合于车载笔记本供电,便携DVD,工业控制供电,智能安防,网络通讯等设备的电压转换。

GS3665应用电路非常简单,外围器件极少。并具有enablepin用于开关功能,其内部具有完整的系统?;すδ馨傻魇饺砥舳╝djustablesoft-start)、短路?;ぃ⊿CP)、过温度保护(OTP)及可调式过电流?;ぃ╝djustableOCP)功能,切换频率固定为400KHz。
24v升压电路图(五)
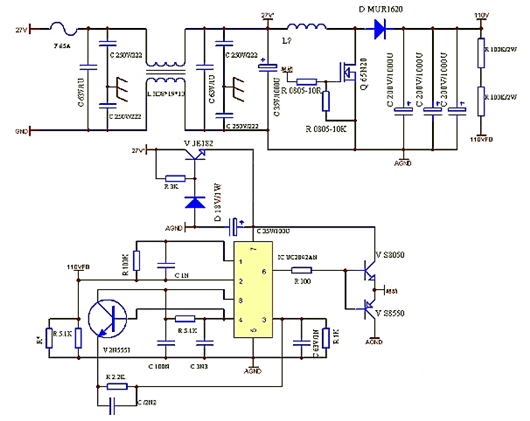
下图是24V转110VBOOST升压电路。

〈烜芯微/XXW〉专业制造二极管,三极管,MOS管,桥堆等,20年,工厂直销省20%,上万家电路电器生产企业选用,专业的工程师帮您稳定好每一批产品,如果您有遇到什么需要帮助解决的,可以直接联系下方的联系号码或加QQ/微信,由我们的销售经理给您精准的报价以及产品介绍
联系号码:18923864027(同微信)
QQ:709211280
- 上一篇:电容充电电路工作原理及计算介绍
- 下一篇:运算放大器积分器斜坡发生器介绍
相关阅读
最新资讯
- 怎么用TVS二极管提高电路的抗突波能力
- PIN二极管的电导调制机制和应用介绍
- 基于双MOS管的防反灌电路工作原理介绍
- 高效率整流二极管的特性和应用介绍
- 详解稳压二极管的关键特性和应用原理
- MOS管选型关键因素分析,怎么选择合适的参数
- 三相整流电路分析,半波整流与全波整流的工作原理
- IGBT三相全桥整流电路工作原理介绍
- 详解快恢复二极管,结构,特性和应用介绍
- 三极管和MOS管组合式开关电路分析
联系烜芯微
咨询热线:
18923864027
传真:
18923864027
QQ:
709211280
地址:
深圳市福田区振中路84号爱华科研楼7层