当LED发光二极管驱动电路需要的电压输入范围比较宽时,这时候选用BUCK电路或者BOOST电路可能都不太合适,基于BUCK-BOOST拓扑的电源驱动电路就能解决这个问题了;
以LT3519为例讲解一下其工作原理,它具有3V至40V宽电压输入范围,并且其內部集成了45V、750mA低边开关、肖特基二极管以及内部补偿,从而提供了一個非常精小的LED驱动器解决方案。
基于BUCK-BOOST的LED驱动器
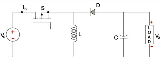
下图是典型的BUCK-BOOST电路的拓扑结构,当开关S导通时,电源Vs向电感L充电,当开关S断开时,电感L向负载L放电,并通过二极管D回流到电感;
根据电感的伏秒积公式公式,可以得到输出电压和输入电压的关系,Uo=(D/(1-D))*Uin,其中D是开关S的占空比,由公式可知,输出电压可能比输入电压高,也可能比输入电压低,这和开关S的开关占空比有关系。

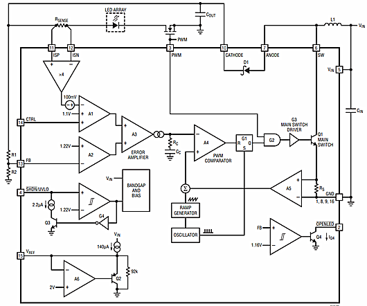
下图是LT3519的外围电路图,其内部集成了用于电感放电的续流二极管,其工作过程大致为:电源电压由Vin输入,当芯片内部的开关管Q1导通后,电源电压Vin→L1→SW→Q1→Rs-GND对电感L1充电,当Q1关断后,
L1→D1→Rsense→LEDARRAY→MOSM1→GND对负载LED放电。其中MOS关M1的作用是进一步对LEDARRAY进行调光,因为当MOS管开关时,流经LEDARRAY的平均电流会减小,进而达到调整LED亮度的目的。

输入电容要距离Vin引脚尽可能近,能够更好的实现去耦的目的,相比BUCK和BOOST而言,BUCK-BOOST需要的输出电容更大,这是因为当实现升压目的时,如果开关频率比较低,那么需要更大的输出电容,才能削减输出纹波。

总结:
对于BUCK-BOOST,其PCB布局和其他两种拓扑类似,就是要减小电感回流路径,输入电容和输出电容要距离芯片要近,尽可能减小电流环路,从而减小EMI噪声。
〈烜芯微/XXW〉专业制造二极管,三极管,MOS管,桥堆等,20年,工厂直销省20%,上万家电路电器生产企业选用,专业的工程师帮您稳定好每一批产品,如果您有遇到什么需要帮助解决的,可以直接联系下方的联系号码或加QQ/微信,由我们的销售经理给您精准的报价以及产品介绍
联系号码:18923864027(同微信)
QQ:709211280