LED驱动电源电路图(一)
电路工作原理
LED楼道灯的电路如下图所示。电路由电容降压电路、整流电路、LED发光电路和光电控制电路等部分组成。

220V交流电经电容C1、R1降压限流后在A、B两点的交流电压约为15V,由VD1~VD4.进行整流,在C2上得到约14V的直流电压作为高亮度发光二极管VD5~VD8的工作电压,发光二极管的工作电流约为14mA。
由于电容C1不消耗有功功率,泄放电阻消耗的功率可忽略不计,因此整个电路的功耗约为15×0.014≈0-2(W)。
为了进一步节省电能和延长高亮度发光二极管的使用寿命,电路中加入了由光敏电阻R2、电阻R3和三极管VT1等组成的光电控制电路,在夜晚光敏电阻R2的阻值可达100K以上,这时C2两端的电压经R2、R3分压后提供给VT1基极的直流偏置电压很小,VT1截止,对发光二极管的工作没有任何影响;
白天时,由于光电效应的作用,R2的阻值可减小到1OK以下,这时VT1导通并接近饱和,由于通过C1的电流最大只能达到15mA,由于VTl的分流,C2上的电压可下降到4V以下。
LED驱动电源电路图(二)
LED驱动电源的具体要求
LED是低压发光器件,具有长寿命、高光效、安全环保、方便使用等优点。对于市电交流输入电源驱动,隔离输出是基于安全规范的要求。LED驱动电源的效率越高,则越能发挥LED高光效,节能的优势。
同时高开关工作频率,高效率使得整个LED驱动电源容易安装在设计紧凑的LED具中。高恒流精度保证了大批量使用LED照明时的亮度和光色一致性。
10W以下功率LED杯应用方案

图1:基于AP3766的LED驱动电路原理图
特点如下:采用原边控制方式,无须光耦和副边电流控制电路,实现隔离恒流输出,电路结构简单。通过电阻R5检测原边电流,控制原边电流峰值恒定,同时控制开关占空比,保持输出二极管D1的导通时间和整个开关周期时间比例恒定,实现了输出电流的恒定。
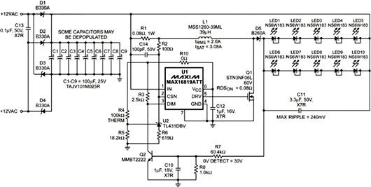
LED驱动电源电路图(三)
分享一个用于2并5串(5S2P)组合的AR111LED的驱动器电路原理图。MAX16819工作在buck-boost模式,电路工作电压为12VAC,能够为每串LED提供平均500mA驱动电流。
本电路以MAX16819为主控制器,可驱动总共10只LED-2串并联、每串5只LED.输入电压为12VAC、容差±10%.肖特基二极管D1至D4构成全波整流电路,电容C1至C8用于电压滤波。
根据对LED闪烁的要求,可以去掉一些滤波电容以降低成本。这些电容中包含一个钽电容,具有较好的温度特性。
由于LED按照5S2P排列,不可能达到完全匹配的电流。假设LED具有良好的匹配度,使电流差异降至最小??刂泼看甃ED的数量及混合架构的灯管数量,有助于减轻电流匹配度的影响。如下图所示。

〈烜芯微/XXW〉专业制造二极管,三极管,MOS管,桥堆等,20年,工厂直销省20%,上万家电路电器生产企业选用,专业的工程师帮您稳定好每一批产品,如果您有遇到什么需要帮助解决的,可以直接联系下方的联系号码或加QQ/微信,由我们的销售经理给您精准的报价以及产品介绍
联系号码:18923864027(同微信)
QQ:709211280