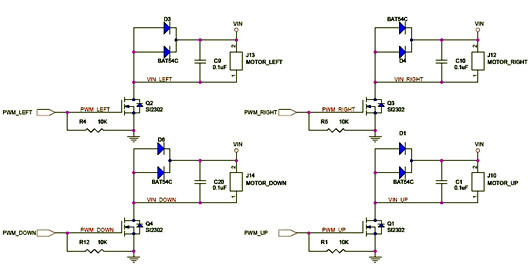
MOS管驱动电路图
此电路分主电路(完成功能)和?;すδ艿缏罚?/div>

MOS管驱动相关知识:
1、跟双极性晶体管相比,一般认为使MOS管导通不需要电流,只要GS电压(Vbe类似)高于一定的值,就可以了。
MOS管和晶体管向比较 c ,b ,e —–> d (漏), g(栅) , s (源)。
2、NMOS的特性,Vgs大于一定的值就会导通,适合用于源极接地时的情况(低端驱动),
只要栅极电压达到4V或10V就可以了。
3、PMOS的特性,Vgs小于一定的值就会导通,适合用于源极接VCC时的情况(高端驱动),
4、 双极型管是电流控制器件(通过基极较小的电流控制较大的集电极电流),MOS管是电压控制器件(通过栅极电压控制源漏间导通电阻)。
图为开路漏极:漏极原封不动地接负载,叫开路漏极。

电压控制器件,不需要管箭头是什么方向。只要Vgs>一定值时,管子导通,负载有电流。
主功能电路
PWM信号-MOS管-电机-VIN-地
其他元件组成的电路就是?;さ缏?/div>
主功能:
PWM_LEFT给个高电平信号,MOS管就导通,电机转动?;褂蠵WM_RIGHT(高右转),PWM_DOWN(高下降),PWM_UP(高上升),都是在此处给个高信号电机就旋转。
?;すδ?
这个图里除了主功能电路其他元件都是为了?;OS管。
1、比如接的R4,R5,R12,R1(10K)电阻,因为MOS管3个极与极之间存在结电容,当MOS管关断的一瞬间,MOS管的GS结电容就通过这4个电阻放电,从而?;OS管,平时由于电阻大,通过这4个电阻的电流很小,相当于断开。
2、如果不接二极管,当关断MOS管的时候,电机里面有线圈,会给MOS的DS极间一个很高瞬间电压,可能会击穿MOS管。
当接了二极管,MOS关断的一瞬间,电机能通过二极管组成一个回路,产生续流的效果,从而保护了MOS管。
3、接电容,就是干电容改做的工作,滤波,抗干扰这些。
〈烜芯微/XXW〉专业制造二极管,三极管,MOS管,桥堆等,20年,工厂直销省20%,上万家电路电器生产企业选用,专业的工程师帮您稳定好每一批产品,如果您有遇到什么需要帮助解决的,可以直接联系下方的联系号码或加QQ/微信,由我们的销售经理给您精准的报价以及产品介绍
联系号码:18923864027(同微信)
QQ:709211280
相关阅读
最新资讯
- 怎么用TVS二极管提高电路的抗突波能力
- PIN二极管的电导调制机制和应用介绍
- 基于双MOS管的防反灌电路工作原理介绍
- 高效率整流二极管的特性和应用介绍
- 详解稳压二极管的关键特性和应用原理
- MOS管选型关键因素分析,怎么选择合适的参数
- 三相整流电路分析,半波整流与全波整流的工作原理
- IGBT三相全桥整流电路工作原理介绍
- 详解快恢复二极管,结构,特性和应用介绍
- 三极管和MOS管组合式开关电路分析
联系烜芯微
咨询热线:
18923864027
传真:
18923864027
QQ:
709211280
地址:
深圳市福田区振中路84号爱华科研楼7层