PMOS开关电路
负载开关电路日常应用比较广泛,主要用来控制后级负载的电源开关。此功能可以直接用IC也可以用分立器件搭建,分立器件主要用PMOS加三极管实现。
电路分析
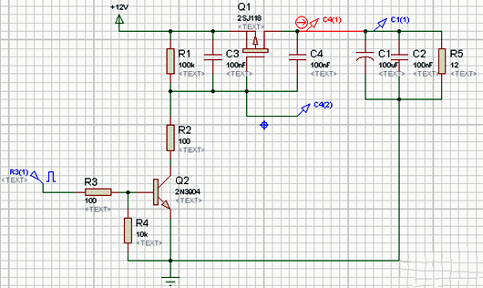
如下图所示R5模拟后级负载,Q1为开关,当R3端口的激励源为高电平时,Q2饱和导通,MOS管Q1的VGS<VGSth导通,R5负载上电,关断时负载下电。
电路中R3为三极管Q2的限流电阻,R4为偏置电阻,R1R2为Q1的栅极分压电阻,C1C2为输出滤波电容。

问题分析
当Q1导通上电瞬间电容两端电压不能突变会出现很高的冲击电流。此电流很可能会损坏MOS管或者触发前级电源的过流?;?,所以此冲击电流并不是我们想要的。接下来给R3端口加单脉冲激励源,观察Q1(D)处的冲击电流。

通过仿真观察电流记录数据图表发现Q1(D)处的电流峰值为约20A,稳态电流为1A。峰值较大给电路造成很大压力,接下来我们要想办法将此冲击电流降下来,保障电路的安全。
故障分析
MOS的可以等效成下图右侧的电路模型,
输入电容Ciss=Cgs+Cgd,
输出电容Coss=Cgd+Cds,
反向传输电容Crss=Cgd,也叫米勒电容。

从MOS的启动波形可以看出MOS管开启过程主要受Cgs和Cgd共同影响。如果延长开启过程主要是延长t1—t2阶段和t2—t3阶段,在负载确定的情况下主要是增大Cgs和Cgd等效电容来实现。
仿真实践
在原有电路中加入C3和C4 100nF电容

仿真得出启动时电流波形为,其中红线为Q1的Vgs波形绿线为C4(1)测到的启动电流波形。

明显对比之前不加C3、C4电容时启动冲击电流波形峰值下降,开通时间变长,并且尖峰后移。
调整C3和C4的值为1000nf时,效果更加明显。

实验结论
实验得出增加MOS的Cgs和Cgd可实现开通缓启动功能,保护MOS不受到冲击损坏。
〈烜芯微/XXW〉专业制造二极管,三极管,MOS管,桥堆等,20年,工厂直销省20%,上万家电路电器生产企业选用,专业的工程师帮您稳定好每一批产品,如果您有遇到什么需要帮助解决的,可以直接联系下方的联系号码或加QQ/微信,由我们的销售经理给您精准的报价以及产品介绍
联系号码:18923864027(同微信)
QQ:709211280