传统的隔离型反激式转换器的架构中,转换器的功率等级通??纱?0W左右,通过调整变压器的匝数比,借助原边开关和可以将电源电压转换为输出电压。
有关输出电压的信息会通过反馈路径传输到原边的PWM发生器,以使该输出电压尽可能保持稳定。如果输出电压太高或太低,则将调整PWM发生器的占空比。

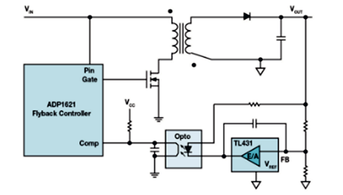
图1. 传统的带有光耦合器反馈路径的反激式控制器。
这种反馈路径会增加成本,占用电路板上的空间,并与变压器的隔离电压共同决定电路的最大隔离电压。光耦合器通常会老化,随着时间的推移其特性会改变,并且通常不适用于85°C以上的温度。
除光耦合器外,可使用第三个变压器绕组来提供有关输出电压状态的信息??梢曰诖诵畔⒗吹鹘谑涑龅缪?。但是,这个额外的变压器绕组使变压器更加昂贵,并且输出电压的调节不是特别精确。
更好的替代方法是以替代器件取代光耦合器和光耦合器的副边控制??椤DuM3190应运而生,它采用iCoupler?隔离技术,通过电感耦合(即无需光耦合器)跨过电隔离传输反馈信号。
但是,除此之外,还有另一种选择。一个特别简洁的解决方案是彻底消除分立式反馈路径。图2显示了无需分立式反馈回路的反激式转换器。
图2所示为一款适用的转换器IC,即ADI的LT8300,它可以通过从副边反激回原边的电压来识别是否需要以及如何调节PWM发生器产生的占空比。
该解决方案的优势是无需光耦合器或其他反馈电路。这样可以节省成本和空间。而且不会存在与反馈路径的最大隔离电压相关限制影响。
只要将所使用的变压器设计用于特定隔离电压,整个电路就可以在该最大隔离电压下工作。 此概念基于边界模式调节。这时,副边电流在每个周期内均降至零安培。
然后,可以测量反激回变压器原边绕组的输出电压,并将其用于原边调节。

图2. 反激式控制器无需分立式反馈路径,但可通过原边变压器绕组进行调节。
是否可以在指定应用中使用不带分立式反馈路径的此类电路,在很大程度上取决于所需的输出电压调节精度。该精度可以优于±1%,但偏差也可能更大,具体取决于应用。
输出电压可通过下式计算得出:

Rfb如图2所示。可以借助它调节输出电压。Nps是所用变压器的匝数比,Vf是副边反激二极管两端的压降。它通常与温度密切相关。
对于设置为较高值(例如12 V或24 V)的输出电压,温度对Vf的绝对影响较小。对于设置为3.3 V或更低的输出电压,温度对输出电压的影响非常大。
一些无光耦合器的系列产品内置温度校正功能,以补偿不同的整流二极管在不同温度下的压降。
为了使电压调节功能正常工作,通?;剐枰谑涑龆耸┘幼钚「涸?。在LT8300中,它约为最大可能负载的0.5%。
结论
反激式控制器不使用分立式反馈路径,但可以通过原边变压器绕组进行控制,从而简化了设计,并避免使用易失效的光耦合器。
〈烜芯微/XXW〉专业制造二极管,三极管,MOS管,桥堆等,20年,工厂直销省20%,上万家电路电器生产企业选用,专业的工程师帮您稳定好每一批产品,如果您有遇到什么需要帮助解决的,可以直接联系下方的联系号码或加QQ/微信,由我们的销售经理给您精准的报价以及产品介绍
联系号码:18923864027(同微信)
QQ:709211280