下图中的电路不难在面包板上搭出来,最好把功率器件(PROFET或MOSFET)单独放在一块板上,并配上散热器。看看后面的实物电路照片,功率器件必须要和供电电源或者蓄电池以及电机用很粗的线缆连接。
本文用的是1.5mm(1.77平方毫米)的镀锡铜线连接功率器件和线缆接插件。这对于平均电流20A以下的电机来说足够了。接插件再引出导线的截面积则要达到2平方毫米以上。对于更高电流的电机,很显然要用更加组厚的线缆。
在这里要特别注意不能有任何形式的短路,特别是和大容量蓄电池相连的时候。必须要用带限流的供电电源,并且先用一个小号的电机,上电测试电路能否正常工作。

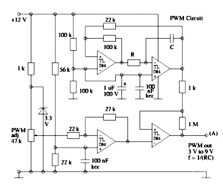
PWM电路设计
通过上图左下角那个47K的可变电阻,PWM信号的占空比从0%-100%可调,而右上角的R和C决定了输出滤波的截止频率,两种不同的截止频率对应的电阻和电容选值。

12V电源供电
小电流的电路部分(不包含电机),可以用一个12V的线性电源供电。输入电压设计在15V以上,最大电流1A,加散热器。
基于功率PROFET的 PWM电机驱动
第一种电机功率驱动电路基于PROFET管 BTS555,工作在500Hz的开关频率,可以说BTS555相对来说是一个低速器件。
需要注意的是BTS 555和两个二极管DS75-08B和DS175-08B驱动更高电流的电机时,需要更大号的散热器。目前更加常见,更好的设计是下面基于MOSFET的版本。

基于功率MOSFET的PWM电机驱动
之所以MOSFET方案更好的原因,毋庸赘言是它的开关频率更高,达到20KHz. 这个电路同时避免了PROFET设计中功率二极管的压降和功率损耗。
不过,MOSFET本身需要一定的功率驱动,因为MOSFET的容性负载很大,门级要2A以上的电流驱动才能导通。因此在PWM电路和电机驱动电路之间,还需要插入一级MOSFET驱动电路。同时,随着电机电流的加大,它也需要更大的散热器。

MOSFET 驱动范例1
一种可行的MOSFET驱动电路,不如范例2的优秀。

MOSFET 驱动范例2
堪称最好的MOSFET驱动电路,用的是专用芯片EL7212CN作为核心,需要注意的是这种电路的输出逻辑是反向的。

〈烜芯微/XXW〉专业制造二极管,三极管,MOS管,桥堆等,20年,工厂直销省20%,上万家电路电器生产企业选用,专业的工程师帮您稳定好每一批产品,如果您有遇到什么需要帮助解决的,可以直接联系下方的联系号码或加QQ/微信,由我们的销售经理给您精准的报价以及产品介绍
联系号码:18923864027(同微信)
QQ:709211280