电感降压原理
FET为ON时的电路图

在FET为ON的时间里,L积蓄电流能的同时为输出供电。虚线表示的电流路径虽是微小的漏电流,但会使轻负载的效率变差。
FET为OFF时的电路图

在FET为OFF时,L要保持OFF前的电流值,使SBD为ON。此时,由于线圈的左端被强制性地降到0V以下,VOUT的电压下降,即降压电路原理。
由此,FET的ON时间长L里积蓄的电流能越大,越能获得大功率电源,降压的幅度越小。
降压时,由于FET为ON时也要给输出供电,所以不需要限制占空比的最大值。
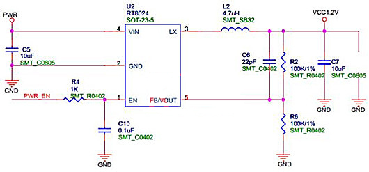
降压式DC/DC 变换器基本工作原理电路如图所示。VT1为开关管,当VT1导通时,输入电压Vi通过电感L1向负载RL供电,与此同时也向电容 C2充电。在这个过程中,电容C2 及电感L1中储存能量。
当VT1截止时,由储存在电感LI 中的能量继续向RL供电,当输出电压要下降时,电容C2中的能量也向RL放电,维持输出电压不变。二极管VD1为续流二极管,以便构成电路回路。
输出的电压Vo经R1和R2 组成的分压器分压,把输出电压的信号反馈至控制电路,由控制电路来控制开关管的导通及截止时间,使输出电压保持不变。

控制电路和VTI,VDI是一体的都是RT8024

电感升压原理
FET为ON时的电路图

在FET为ON的时间里在L积蓄电流能。虚线表示的电流路径虽是微小的漏电流,但会使轻负载的效率变差。
FET为OFF时的电路图

在FET为OFF时,L 要保持OFF前的电流值,相当于在输入回路增加了一个“电源”。
由于线圈的左端被强制性固定于VIN,因此输出VOUT的电压要大于VIN, 即升压电路原理。由此,FET的ON时间越长(FET的触发占空比D越大),L里积蓄的电流能越大,越能获得电源功率,于是升压就越高。
但是,FET 的ON时间太长的话,给输出侧供电的时间就极为短暂,FET为ON时的损失也就增大,变换效率变差。因此,通常要限制占空比的最大值,不超过适宜的占空比D。
电话:18923864027(同微信)
QQ:709211280
〈烜芯微/XXW〉专业制造二极管,三极管,MOS管,桥堆等,20年,工厂直销省20%,上万家电路电器生产企业选用,专业的工程师帮您稳定好每一批产品,如果您有遇到什么需要帮助解决的,可以直接联系下方的联系号码或加QQ/微信,由我们的销售经理给您精准的报价以及产品介绍