晶体管载波振荡电路
(一)
晶体管载波振荡电路,该振荡电路设计在4.5kHz频率上,可使用低频晶体管,使用高频晶体管对稳定度更有利。

(二)
LC与晶体管振荡电路的输出是发射机的载波信号源,要求它的振荡十分稳定。
一般使用晶振电路,其中Q值可达数万,其频率稳定度可达10-5~10-6。电路如图5-1所示。在图1-1中,晶振JT和C1、C2、C3、VT1构成电容三点式振荡电路,振荡频率为3.579MHz。
电路中的R1、R2、R3决定晶体管的静态工作点,其中R1可以调整。
在对静态工作点设置时,先设定集电极电流ICQ,一般ICQ取0.5~4mA,ICQ太大会引起输出波形失真,产生高次谐波。设晶体管β=60,ICQ=2mA,UEQ=(1/2~1/3)Ucc,则可算出R1,R2,R3。
如按下图所示安装电路,在调试中UBQ=8.3V,UEQ=7.7V。

(三)
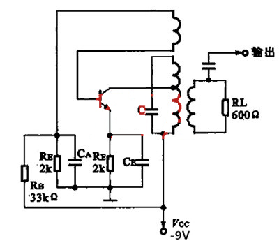
所示为小功率发射机的晶体管振荡电路。
它是由载波振荡器VT1和调制放大器VT2及电源供电电路等部分构成的。
vri是载波振荡晶体管,它的基极电路中接有LC并联谐振电路,微调CT可以改变载波信号的频率,振荡信号由VT1的发射极输出,经耦合电容器送往调制放大晶体管VT2的基极。
调制信号经电容器(4.7yF)、电阻器(4.7kfl)和耦合电容器(IOOpF)也加到调制放大晶体管VT2的基极。载波信号和调制信号在VT2中进行幅度调制(AM),然后由集电极输出,从天线上将信号发射出去。

〈烜芯微/XXW〉专业制造二极管,三极管,MOS管,桥堆等,20年,工厂直销省20%,上万家电路电器生产企业选用,专业的工程师帮您稳定好每一批产品,如果您有遇到什么需要帮助解决的,可以直接联系下方的联系号码或加QQ/微信,由我们的销售经理给您精准的报价以及产品介绍