电流检测电路应用
电流检测电路常用于:高压短路?;?、电机控制、DC/DC换流器、系统功耗管理、二次电池的电流管理、蓄电池管理等电流检测等场景。

对于大部分应用,都是通过感测电阻两端的压降测量电流。

一般使用电流通过时的压降为数十mV~数百mV的电阻值,电流检测用低电阻器使用数Ω以下的较小电阻值;
检测数十A的大电流时需要数mΩ的极小电阻值,因此,以小电阻值见长的金属板型和金属箔型低电阻器比较常用,而小电流是通过数百mΩ~数Ω的较大电阻值进行检测。
测量电流时, 通常会将电阻放在电路中的两个位置。第一个位置是放在电源与负载之间。这种测量方法称为高侧感测。
通常放置感测电阻的第二个位置是放在负载和接地端之间。这种电流感测方法称为低侧电流感测。

两种测量方法各有利弊,低边电阻在接地通路中增加了不希望的额外阻抗;采用高侧电阻的电路必须承受相对较大的共模信号。
低侧电流测量的优点之一是共模电压, 即测量输入端的平均电压接近于零。这样更便于设计应用电路, 也便于选择适合这种测量的器件。
低侧电流感测电路测得的电压接近于地, 在处理非常高的电压时、 或者在电源电压可能易于出现尖峰或浪涌的应用中, 优先选择这种方法测量电流。由于低侧电流感测能够抗高压尖峰干扰, 并能监测高压系统中的电流。
电流检测电路
低侧检测

低侧电流感测的主要缺点是采用电源接地端和负载、系统接地端时,感测电阻两端的压降会有所不同。如果其他电路以电源接地端为基准,可能会出现问题。
为最大限度地避免此问题,存在交互的所有电路均应以同一接地端为基准, 降低电流感测电阻值有助于尽量减小接地漂。
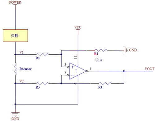
如上图,如果图中运放的 GND 引脚以 RSENSE 的正端为基准,那么其共模输入范围必须覆盖至零以下,也就是GND - (RSENSE × ILOAD)。Rsensor将地(GND)隔开了。
高侧检测

随着大量包含高精度放大器和精密匹配电阻的IC的推出,在高侧电流测量中使用差分放大器变得非常方便。
高侧检测带动了电流检测IC 的发展,降低了由分立器件带来的参数变化、器件数目太多等问题,集成电路方便了我们使用。
下图为一种高侧检测的 IC 方案:

检测电路连出方式
对电流通过电阻器时的压降进行检测,需要从电阻器的两端引出用于检测电压的图案。电压检测连接如下图(2)所示,建议从电阻器电极焊盘的内侧中心引出。
这是因为电路基板的铜箔图案也具备微小的电阻值,需要避免铜箔图案的电阻值所造成的压降的影响。
如果按照下图(1)所示,从电极焊盘的侧面引出电压检测图案,检测对象将是低电阻器电阻值加上铜箔图案电阻值的压降,无法正确地检测电流。

PCB Layout参考:

〈烜芯微/XXW〉专业制造二极管,三极管,MOS管,桥堆等,20年,工厂直销省20%,上万家电路电器生产企业选用,专业的工程师帮您稳定好每一批产品,如果您有遇到什么需要帮助解决的,可以直接联系下方的联系号码或加QQ/微信,由我们的销售经理给您精准的报价以及产品介绍

〈烜芯微/XXW〉专业制造二极管,三极管,MOS管,桥堆等,20年,工厂直销省20%,上万家电路电器生产企业选用,专业的工程师帮您稳定好每一批产品,如果您有遇到什么需要帮助解决的,可以直接联系下方的联系号码或加QQ/微信,由我们的销售经理给您精准的报价以及产品介绍