单片机供电电路
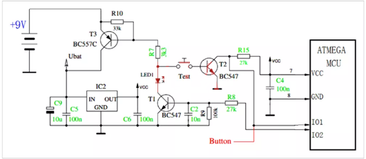
分析一个经典的单片机供电电路,电路的原理图如下图所示:

在电路上电之前???quot;TEST"断开,单片机也没有通过VCC加电。此时,T1的基极通过R9(100k)接地,处于截止状态。T3的基级电阻R7所连接的Test,T1都处于截止状态,所以T3也处于截止状态。
电源+9V被T3隔离,没有加载稳压芯片IC2上,IC2的输出VCC保持低电平。

按动按钮“TEST”启动电路,T3的基极通过R7,Test,T2的b-e接地,从而使得T3导通。此时+9V通过T3加到IC2稳压芯片。IC2输出VCC是加到单片机上。
单片机工作后,通过IO2输出高电压,通过R8使得T1导通。此时即使Test松开,T3的基极也可以通过R7,LED1,T1接地,实现电源自锁打开。


之后,单片机软件可以来使得IO2端口重新变成低电平,使得T1截止,进而使得T3截止。
可以根据IO1端口,读取T2的开关状态,进而判断用户是否按动功能键。判断用户按动Test之后,等到用户释放Test之后,便可以将IO2置低电平。
也可以根据软件功能,实现自动延迟掉电,进而减少对供电电源的消耗。
电话:18923864027(同微信)
QQ:709211280
〈烜芯微/XXW〉专业制造二极管,三极管,MOS管,桥堆等,20年,工厂直销省20%,上万家电路电器生产企业选用,专业的工程师帮您稳定好每一批产品,如果您有遇到什么需要帮助解决的,可以直接联系下方的联系号码或加QQ/微信,由我们的销售经理给您精准的报价以及产品介绍