12v开关电源其实是能够有效地维持输出电压稳定的一种电源。
那么如果开关电源的电压不稳定将会影响到设备的正常运行,我们要怎么把电压调到适合的位置,12v开关电源怎么调电压,我们可以先看下12v开关电源电路图讲解,这样就会明白12v开关电源怎么调电压,一起学习吧!
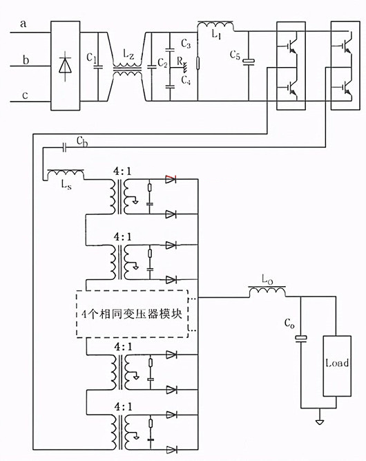
主电路的拓扑结构
鉴于如此大功率的输出,高频逆变部分采用以IGBT为功率开关器件的全桥拓扑结构,整个主电路如图1所示,包括:工频三相交流电输入、二极管整流桥、EMI滤波器、滤波电感电容、高频全桥逆变器、高频变压器、输出整流环节、输出LC滤波器等
隔直电容Cb是用来平衡变压器伏秒值,防止偏磁的??悸堑叫实奈侍?,谐振电感LS只利用了变压器本身的漏感。因为如果该电感太大,将会导致过高的关断电压尖峰,这对开关管极为不利,同时也会增大关断损耗。
另一方面,还会造成严重的占空比丢失,引起开关器件的电流峰值增高,使得系统的性能降低。

控制电路的设计
由于在本电源中使用的开关元件的过载承受能力有限,必须对输出电流进行限制,因此,控制电路采用电压电流双环结构(内环为电流环,外环为电压环),调节器均为PID。
图8为控制电路的原理框图。加入电流内环后,不仅可以对输出电流加以限制,并且可以提高输出的动态响应,有利于减小输出电压的纹波。
在实际的控制电路中采用了稳压、稳流自动转换方式。图9为稳压稳流自动转换电路。
开关电源原理是:稳流工作时,电压环饱和,电压环输出大于电流给定,从而电压环不起作用,只有电流环工作;
在稳压工作时,电压环退饱和,电流给定大于电压环的输出,电流给定运算放大器饱和,电流给定不起作用,电压环及电流环同时工作,此时的控制器为双环结构。
这种控制方式使得输出电压、输出电流均限制在给定范围内,具体的工作方式由给定电压、给定电流及负载三者决定。

由于本电源的容量为60kW,为了提高效率、减小体积、提高可靠性,因此,采用软开关技术。
高频全桥逆变器的控制方式为移相FB-ZVS控制方式它利用变压器的漏感及管子的寄生电容谐振来实现ZVS。
控制芯片采用Unitrode公司生产的UC3875N。通过移相控制,超前桥臂在全负载范围内实现了零电压软开关,滞后桥臂在75%以上的负载范围内实现了零电压软开关。
图2为滞后桥臂IGBT的驱动电压和集射极电压波形,可以看出实现了零电压开通。
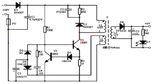
12v开关电源电路图讲解

1、市电经D1整流及C1滤波后得到约300V的直流电压加在变压器的①脚(L1的上端),同时此电压经R1给V1加上偏置后后使其微微导通,有电流流过L1,同时反馈线圈L2的上端(变压器的③脚)形成正电压,
此电压经C4、R3反馈给V1,使其更导通,乃至饱和,最后随反馈电流的减小,V1迅速退出饱和并截止,如此循环形成振荡,在次级线圈L3上感应出所需的输出电压。
2、L2是反馈线圈,同时也与D4、D3、C3一起组成稳压电路。
当线圈L3经D6整流后在C5上的电压升高后,同时也表现为L2经D4整流后在C3负极上的电压更低,当低至约为稳压管D3(9V)的稳压值时D3导通,使V1有基极短路到地,关断V1,最终使输出电压降低。
3、电路中R4、D5、V2组成过流?;さ缏?。当某些原因引起V1的工作电流大太时,R4上产生的电压互感器经D5加至V2基极,V2导通,V1基极电压下降,使V1电流减小。
D3的稳压值理论为9V+0.5~0.7V,在实际应用时,若要改变输出电压,只要更换不同稳压值的D3即可,稳压值越小,输出电压越低,反之则越高。
电话:18923864027(同微信)
QQ:709211280
〈烜芯微/XXW〉专业制造二极管,三极管,MOS管,桥堆等,20年,工厂直销省20%,上万家电路电器生产企业选用,专业的工程师帮您稳定好每一批产品,如果您有遇到什么需要帮助解决的,可以直接联系下方的联系号码或加QQ/微信,由我们的销售经理给您精准的报价以及产品介绍