反激中RCD钳位电路的电压分析

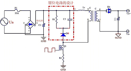
一:如上图红框里面的电路是反激电源的钳位电路,用的RCD钳位,这一个电路在开关电源中非常常见,可以说现在市面上的反激大部分是用的这一电路。
设计这个电路的目的是吸收反激变压器漏感的能量,限制MOS功率管的最大反向峰值电压。
但是设计的时候我们怎么选取是一个很大的问题,RC吸收损耗太重会影响整机的效率,如果RC损耗太轻的就会影响MOS管的电压尖峰,导致尖峰太高MOS管电压应力超。
二:设计RCD吸收电路之前,我们要清楚为什么需要设计这一电路,目的是什么。对于反激变压器都知道是有漏感存在的,首先需要知道漏感是一个什么。
我们知道变压器主要是由初级线圈,次级线圈与磁芯组合而成,它是利用电磁感应的原理来改变交流电压的一种元器件,理想的变压器是没有损耗的并且没有漏磁通,
但是实际中的电感是有损耗与漏磁通,初级线圈所产生的磁通不能都通过次级线圈,产生漏磁的电感就是漏感,也就是说在漏感中的能量是不能传递到副边的,
这一部分能量只能在原边,不能传递到副边的这些能量我们的需要处理,可以通过一些电路来吸收掉,或是返回到输入母线上去,这就有人会设计所谓的无损吸收,但是在实际应用中比较复杂并且EMI不好。
所以大多数都是用RCD损耗掉了,那我们设计RCD的目的就是把漏感能力吸收掉,但是不能把主回路的能量损耗掉,否则会影响整机的效率。要做到这点必须对RC 参数进行优化设计。

三:我们来分析下RCD吸收的整个过程,
当MOS管开通的时候电感电流上升到Ip时MOS管关断,漏感上的能力不能传到副边,这时候只能通过D6给C3充电,把所以的能力都充到C3上,
当C3比较小的时候,那么C3上的电压Vc就上升的比较高,这时候为了MOS管的应力,我们可能会加大C3的容量,具体可以通过测试实际的波形来判断。
但是,我们不希望电容太大,如太大会导致关断的时候C3上的电压Vc小于反射电压Vr,导致副边反射过来的电压Vr一直在给RCD充电,导致整机效率低。
电容的选择我们需要刚好适合我们MOS管的Vds电压。
我们的电阻的选择也不能太小了或太大,如果太小了会导致Q1没有开通前,C3上的电压已经掉到了反射电压Vr了,这时候反射电压Vr又会对RCD充电损耗输出的能量。
电阻值太大会导致我们在开机与短路的时候会出现MOS管电压应力超
我们如图上的C3上的电压波形3一样,就是关断的时候电压上升到Vr以上,当MOS管的开通的时候C3电容上的电压没有下降到Vr,并且当下次开通的时候C3上的电压还没有掉到0V.这是我们的最佳选。

四:钳位电路上的电阻与电容的选择。
VDS是MOS管的额定电压,我了留有余量我们一般都是取MOS管的额度电压的0.9倍。
Vc是RCD上C的电压
Vin-max是输入的最大电压
Vc=0.9VDS-Vin-max
f为开关频率
Ip原边的峰值电流
漏感上的能量都被电容吸收,然后都损耗到电阻R1上。
电阻上损失的功率Pr=Vc^2/R1,实际的电阻需要取2倍的Pr
漏感中转过来的能量WR=Wlr1+Wlr*Vr/(Vc-Vr)
转换成功率就是Pr=1/2*f*Lr*Ip^2{1+Vr/(Vc-Vr)}
Vc^2/R1=1/2*f*Lr*Ip^2{1+Vr/(Vc-Vr)}
R1=2(Vc-Vr)*Vc/(Ip^2*f*Lr)
钳位电容C3的取值
△V一般取Vc的5%-10% ,
C3≥Vc/(△V*R1*f)
在电阻与电容选定后,实际的电路中还需要测试看是不是我们需要的值。
〈烜芯微/XXW〉专业制造二极管,三极管,MOS管,桥堆等,20年,工厂直销省20%,上万家电路电器生产企业选用,专业的工程师帮您稳定好每一批产品,如果您有遇到什么需要帮助解决的,可以直接联系下方的联系号码或加QQ/微信,由我们的销售经理给您精准的报价以及产品介绍
电话:18923864027(同微信)
QQ:709211280
〈烜芯微/XXW〉专业制造二极管,三极管,MOS管,桥堆等,20年,工厂直销省20%,上万家电路电器生产企业选用,专业的工程师帮您稳定好每一批产品,如果您有遇到什么需要帮助解决的,可以直接联系下方的联系号码或加QQ/微信,由我们的销售经理给您精准的报价以及产品介绍