电压反馈放大器可根据器件中的晶体管类型进行分类:双极互补金属氧化物半导体(CMOS)或是结型场效应晶体管(JFET)。一些放大器同时使用这两种晶体管,在放大器各阶段中获得对应的益处。
例如,JFET输入放大器包含一个采用JFET的输入差分对,可产生非常大的放大器输入阻抗,之后是使用双极晶体管的增益和输出极。
JFET输入放大器可用作测试和测量模拟前端、电流感测放大器、模数转换器(ADC)驱动器、光电二极管跨阻放大器,或通过多路复用器用作多通道传感器接口。
本文将以OPA2810为例,讨论在这些应用中使用JFET输入放大器的优势。OPA2810是一款110MHz、27V、宽输入差分电压(VIN, Diff)轨至轨输入/输出FET输入放大器。
数据采集和电流感测
测试与测量设备使用放大器作为单位增益缓冲器,或非反相增益配置来测量电压信号。该设备必须在不干扰测定量的情况下测量电压信号,这一操作可以通过JFET输入放大器中的高阻抗输入和低偏置电流来实现。在功率分析仪和示波器中,前端的大阻抗衰减器使得更需要采用一款高阻抗输入放大器。
JFET输入和CMOS放大器的输入端与输入差分对晶体管的栅极连接,可在几微微安范围内产生非常小的偏置电流。
OPA2810的输入阻抗非常高,约2pA的偏置电流在其输入共模电压范围内变化最小,这可以通过使用主JFET输入级以及在正电源2.5V内工作的CMOS辅助级实现。电流感测应用测量电流流过并联电阻器所引起的电压降。
如图1所示,OPA2810采用±12V电源供电时,随着输入共模电压(线性工作区远离电源)的变化,偏置电流变化相对较小,有助于最大限度地减小输入信号摆幅的偏移电压变化,提供高精度电流感测电路。
测试与测量设备还必须准确地在放大器输出上重新创建输入信号,由于具有75mA线性输出驱动能力,因此OPA2810具有出色的失真性能。由于设备通常采用线路供电,因此放大器必须在大于24V的电源电压下工作。

图1:OPA2810具有输入共模电压的偏置电流变化
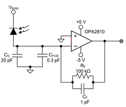
宽带光电二极管跨阻抗应用
如图2所示,在宽带光电二极管跨阻抗应用中,通过使用配置的放大器,光电二极管电流被转换为电压。
尽管高速放大器的增益带宽积对于实现大闭环增益非常有用,但JFET输入放大器中的低输入电流噪声和偏置电流有助于通过使用高至甚高跨阻抗增益来提高电路中的输出噪声性能,同时降低偏置电流导致的输出电压失调。
设计师必须使用一个反馈电容CF来使该电路保持稳定。使用本文“需要了解跨阻抗放大器——第一部分”中的公式,计算图2中各组件的值,得出图3中所示的增益幅度和相位图。

图2:带反馈补偿电容的光电二极管跨阻放大器电路

图3:图2中跨阻放大器的增益幅度和相位波特图
多通道输入数据采集系统
与输出阻抗相对较高的传感器对接时,高阻抗输入放大器显得尤其有用。这种多通道系统通常通过多路复用器将这些传感器与信号链连接起来。
可以使用图4a所示的电路和放大器来连接每个传感器,并连接到多路复用器的输入。
如图4b所示,备用电路在直接连接到传感器的多路复用器输出端,使用一个快速建立放大器,这样会在通道间切换时产生大信号瞬变,其中放大器的处理性能和最大允许输入差分电压开始显现重要性。
图4c显示了在OPA2810的同相输入端施加8V阶跃时的输出电压和输入差分电压,OPA2810是图4b中所配置的一个单位增益缓冲器。

图4:具有多个慢速建立放大器的多通道传感器前端
(a);使用单个OPA2810进行快速建立 (b);使用OPA2810的大信号瞬态响应(c)
由于快速输入瞬态,放大器受到摆动限制,输入端彼此停止追踪(图4c中最大VIN, Diff为7V),直到输出达到其最终值并且负反馈回路闭合。
对于VIN, Diff额定值为0.7-1.5V的标准放大器,您必须使用与输入引脚串联的限流电阻来防止发生不可逆转的损坏,这样也会限制器件的频率响应。
OPA2810具有内置输入钳位,可实现VIN,Diff高达7V的应用,无需使用外部电阻,也不会损坏器件或改变性能规格。这种输入级结构与快速建立性能相结合,非常适合多通道传感器复用系统。
ADC驱动程序
在大多数此类应用中,高速放大器可能会驱动逐次逼近寄存器(SAR)或流水线ADC。由于ADC会在采样间隔期间开关输出电容器,所以在驱动这些转换器时,必须使用放大器来防止发生输入负载。
对于快速采样速率,ADC输入需要在数字化开始之前快速稳定在0.5 LSB以内,由于其增益带宽积更大,因此可以使用高速放大器,从而实现环路增益并改善稳定性能。
如图5所示,OPA2810在约130ns内稳定在最终值的0.001%内,具有10V的输入阶跃和24V电源的单位增益。由于其具有较大的摆率和快速处理性能,您可以使用OPA2810放大器在其输入端将多个较低频率的信号数字化。
在电源电压高于ADC的情况下使用高压JFET输入放大器,有助于通过使用ADC的全输入动态范围,实现更佳的信噪比和失真比(SINAD)。

图5:大信号瞬态和稳定响应
因此,像OPA2810这样的JFET输入放大器,以其高抗阻输入、出色的失真性能、快速处理能力和宽电源范围,可以为上述不同的高速应用中带来多种益处。
电话:18923864027(同微信)
QQ:709211280
〈烜芯微/XXW〉专业制造二极管,三极管,MOS管,桥堆等,20年,工厂直销省20%,上万家电路电器生产企业选用,专业的工程师帮您稳定好每一批产品,如果您有遇到什么需要帮助解决的,可以直接联系下方的联系号码或加QQ/微信,由我们的销售经理给您精准的报价以及产品介绍