NMOS(Negative channel-Metal-Oxide-Semiconductor,N型金属氧化物半导体)。
在一块掺杂浓度较低的P型硅衬底(提供大量可以动空穴)上,制作两个高掺杂浓度的N+区(N+区域中有大量为电流流动提供自由电子的电子源),并用金属铝引出两个电极,分别作漏极D和源极S。
然后在半导体表面覆盖一层很薄的二氧化硅(SiO2)绝缘层,在漏——源极间的绝缘层上再装上一个铝电极(通常是多晶硅),作为栅极G。
在衬底上也引出一个电极B,这就构成了一个N沟道增强型MOS管。MOS管的源极和衬底通常是接在一起的(大多数管子在出厂前已连接好) 。
PMOS是指n型衬底、p沟道,靠空穴的流动运送电流的MOS管。全称 : positive channel Metal Oxide Semiconductor。
P沟道硅MOS场效应晶体管在N型硅衬底上有两个P+区,分别叫做源极和漏极,两极之间不通导,源极上加有足够的正电压(栅极接地)时,栅极下的N型硅表面呈现P型反型层,成为连接源极和漏极的沟道。
改变栅压可以改变沟道中的空穴密度,从而改变沟道的电阻。这种MOS场效应晶体管称为P沟道增强型场效应晶体管。
如果N型硅衬底表面不加栅压就已存在P型反型层沟道,加上适当的偏压,可使沟道的电阻增大或减小。这样的MOS场效应晶体管称为P沟道耗尽型场效应晶体管。统称为PMOS晶体管。
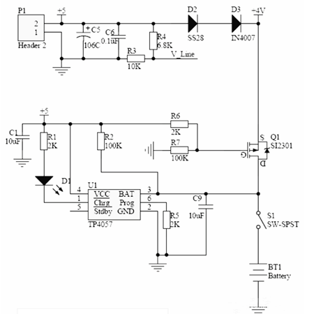
在电路中常见到使用MOS FET场效应管作为开关管使用。如下图:

如图1所示,使用了P沟道的内置二极管的电路,此处二极管的主要作用是续流作用,电路是锂电池充放电电路,当外部电源断开时采用锂电池进行内部供电,即+5V电源断开后Q1的G极为低电平,S极和D极导通,为系统供电。
图中D2和D3的一方面是降压的作用,使5V降为4V(D2为锗管压降为0.2V,D3硅管压降为0.7V)。


图2 工作原理同图1,也使用了内置续流二极管的P沟道CMOS FET。
图3使用了内置续流二极管的N沟道的CMOS FET。
此电路是应用于开关时序的,当3.3V_SB为低电平时Q18、Q19不导通,5V时钟数据转3.3V时钟数据不导通;当3.3V_SB为高电平时5V时钟数据转3.3V时钟数据。

〈烜芯微/XXW〉专业制造二极管,三极管,MOS管,桥堆等,20年,工厂直销省20%,上万家电路电器生产企业选用,专业的工程师帮您稳定好每一批产品,如果您有遇到什么需要帮助解决的,可以直接联系下方的联系号码或加QQ/微信,由我们的销售经理给您精准的报价以及产品介绍