由于电力系统的改革以及对电能合理利用的探索,出现了各种电子式的电度表,打破了以往感应式电度表一统天下的局面。电子式电度表具有功耗小。准确度高。工作效率高等优点。但是,现阶段的电子式电度表从技术上来说还没有完全成熟,存在线路复杂、系统不够稳定、适用场合有限等弊端。因此,本文针对家庭用户设计了一款简单实用的单相电子式电能计量电路。此设计采用了精度高、稳定性能好的电流、电压霍尔传感器来取代常用的电流、电压互感器等等。
1.电能计量电路组成
电能计量电路如图1所示,主要由检测电路、电能计量芯片 ADE7755、单片机 AT89C51.LCD显示电路、存储器,远程通讯接口以及电源部分组成,电路特点是在电能的采集部分加入了检测环节,可以提高整个电路的精度与稳定性?;共捎昧说テ?AT89C51作为中央控制电路来控制电能的采集,计量以及向上位机的传输。电能显示等工作。

图1 电能计量电路原理图
2.电能测量电路
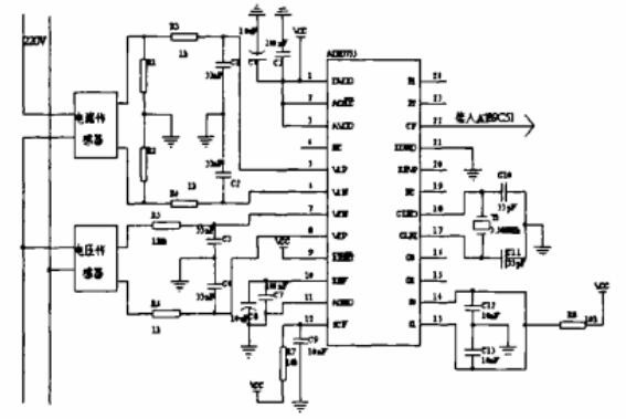
电能测量电路如图2所示,主要是由电压检测电路、电流检测电路和电能计量芯片ADE7755及其外围电路组成。首先,负载电流经过电流传感器再通过滤波电路后转换成合适的电压信号送入到电能计量芯片ADE7755的电流通道,即VIP和VIN端:而220V相电压则通过电压传感器降压后,再通过滤波电路送入电能计量芯片ADE7755的电压通道,即V2P和V2N端。二者经过ADE7755转换成有功功率以高颊脉冲形式从CF端输出然后接入到单片机AT89C51的外部中断信号输入端,即单片机控制电路从ADE7755的CF端采集脉冲经过处理后得到的数据送到LCD显示电路进行显示,并通过远程通讯电路把数据传送到上位机。

图2 电能测量电路
电压传感器和电流传感器均采用了霍尔传感器,霍尔传感器是利用半导体霍尔元件的霍尔效应实现磁电转换的一种传感器,具有灵敏度高、线性度好、稳定性好、体积小和耐高温等特性。整个电能计量电路的控制系统是由单片机AT89C51来完成的,AT89C51控制着整个电能计量电路的正常运行:监控ADE7755的工作状态,从ADE7755寄存器中读取有功、无功、视在功率和电流,电压值,输出到数码管显示电路,保存数据到存储器中以防止停电时数据的丢失,实现对键盘操作的响应,以及处理与远程计算机的数据通讯等。
3.软件设计
电能计量电路的软件流程图如图3所示。首先,进行电能计量电路的初始化,如单片机的初始化、电能计量芯片ADE7755的初始化以及显示电路和远程通讯的韧始化,再进行电能脉冲复位以及系统各参数的初始化,然后单片机AT89C51的中断系统进行是否有抄表命令的判断:有抄表命令就开始读取各项电能数据并计算出各项功率,然后把电能数据送出并进行LCD显示处理;没有抄表命令就等待直至命令的到来再向下执行。执行完每个步骤,最后返回到开始重新执行命令。这是本单相电能计量电路的主流程图。关于电能的计量主要是靠单片机的中断系统来完成的,限于篇幅,不做详细介绍。

图3 软件流程图
4.试验情况
为验证该单相电能计量电路的性能,本文搭建了一个试验平台进行了试验,并以常用的电风扇作为测量对象。该试验平台主要由稳压电源。电压表,电流表和功率因数表等组成,具体电能计量试验平台如图4所示。

图4 电能计量试验原理图
其中稳压电源是为了保证试验电路的电压稳定在220V,电压表。电流表及功率因数表用来测量电风扇的实际功率,根据测量时间就可计算出电风扇在该时间段内的消耗电能,以此计算值与电能计量电路的测量值进行比较。试验和计算数据如表1所示。
表1 试验和计算数据表

从表1可看出计算值与电能测量值之间虽然有一些误差,但误差比较小,均不超过1%。另外考虑到电压表、电流表和功率因数表自身的消耗,电能测量值略大于计算值也是合理的,由此可以看出该电能计量电路的测量精度是比较高的。
结语
以上就是基于芯片ADE7755的单相电能计量电路设计介绍了。以专用计量芯片 ADE7755为核心,并结合AT89C51单片机技术设计出的电子式单相电能计量电路,具有线路简单、功耗低精确度高、抗干扰能力强,稳定性好等一系列特点,且电路体积小,成本低,易于家庭用户使用,因此该电能计量电路具有较好的应用前景。
电话:18923864027(同微信)
QQ:709211280
〈烜芯微/XXW〉专业制造二极管,三极管,MOS管,桥堆等,20年,工厂直销省20%,上万家电路电器生产企业选用,专业的工程师帮您稳定好每一批产品,如果您有遇到什么需要帮助解决的,可以直接联系下方的联系号码或加QQ/微信,由我们的销售经理给您精准的报价以及产品介绍