电感器和电容器一样,也是一种储能元件,它能把电能转变为磁场能,并在磁场中储存能量。其产生的自感电动势总是阻止线圈中的电流变化的,故对交流电有阻力,对直流电路近似短路。电感器这种特性与电容器正好相反,所以利用电感、电容就可组成各种高频、低频滤波器、调谐回路、选频电路、振荡回路、补偿电路、延迟回路及阻流器等,在电路中发挥着重要作用。下面一起来看看:
1.应用电路
1.1串并联电路
(1)串联
如图所示,两个电感串联。电感的串联和电阻的串联形式是一样的,两只电感器首尾相连。电感串联后总的电感量是两个电感的电感量之和。

串联电路
(2)并联
如图所示,两个电感并联。电感的并联和电阻的并联一样,电感并联之后总的电感量为两只电感量的倒数之和。

并联电路
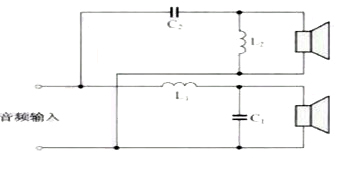
1.2分频电路
下图是音响电路的分频电路图。电感线圈L1和L2为空心密绕线圈,它们与C 1 、C2 组成分频网络.对高、低音进行分频,以改善放音效果。

分频电路
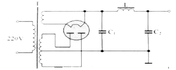
1.3滤波电路
下图是电子管扩音机的电源滤波电路图。图中L为插有硅钢片的铁心线圈,又称为低频扼流圈。它在电路中的作用是阻止残余交流电通过,而仅让直流电通过。

滤波电路
1.4选频与阻流
下图所示电路是单管半导体收音机电路。其中VT,为高频半导体管,它是用来进行来复放大的。L1为天线线圈,它是在磁棒上用多股导线绕制而成的。L1与C1,C2组成并联谐振电路,对磁棒天线接收到的无线电信号进行选频,选出的信号由L1感应到L2,由VT1,进行放大,放大了的信号送到L3,L3为一固定电感器,其作用是利用感抗阻止高频信号进入耳机,而仅让音频信号通过。

选频与阻流
1.5与电容器组成振荡回路
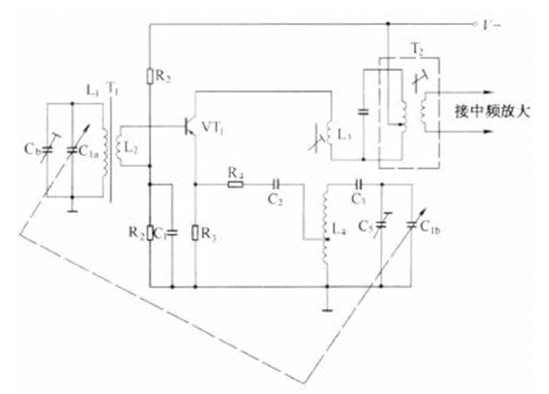
下图所示电路是超外差半导体收音机中的变频器电路。L4为振荡线圈,它与C1b 组成本机振荡回路;L3为反馈线圈。本机振荡的信号由C2 、凡送入VT,发射极,与由L1、C1a选择出来的广播信号在VT1内进行棍频。混频后的信号从VT1集电极输出,并由中频变压器T2 检出465kHz 中频信号送往中频放大器。

电感器与电容器组成振荡回路
1.6补偿电路
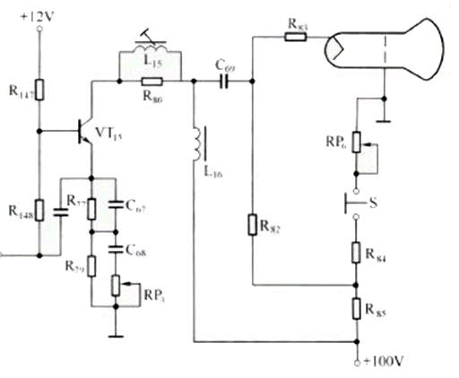
利用电感器的感抗随频率变化的特性,可进行频率补偿。下图是某电视机的视放电路,其高频补偿电路由L15 、L16 组成。L16 与VT15 的集电极负载R80串联,使总的负载阻抗为z = R80 + XL16 ,频率越高,感抗X L16越大,使高频增益增大。同时L16 与显像管的输入电容和分布电容形成并联谐振。选取合适的L16值使其谐振在放大器增益衰减的频率上,可以提高谐振点上的增益。L15串联在VT15与显像管阴极之间,当频率增加时,感抗XL15 增大,使R80与X L15的井联阻抗增大,即高频负载电阻增加,也会起到提高高频增益的作用。

补偿电路
1.7LC谐振电路
如图所示为收音机LC谐振电路,这是由电感器与电容器组成的谐振选频电路??杀涞绺衅鱈与电容器C1组成调谐回路,通过调节电感即可改变谐振频率,从而达到选台的作用。

LC谐振电路
1.8延迟作用
电感线圈在电路中还可起到延迟作用,使输出的信号与输入的信号基本不变,而只使输出延迟一段时间,即信号的幅度不变,而仅相位发生变化。
2.注意事项
(1)以仪表测试电感值与Q值时,为求数据正确,测试引线应尽量接近元件本体。
(2)电感类元件,其铁心与绕线容易因温升效果产生感量变化,需注意其本体温度必须在使用规格范围内。
(3)电感器之各层绕线间,尤其是多圈细线,亦会产生间隙电容量,造成高频信号旁路,降低电感器之实际滤波效果。
(4)电感器之绕线,在电流通过后容易形成电磁场。在元件位置摆放时,需注意使相临之电感器彼此远离,或绕线组互成直角,以减少相互间之感应量。
本文总结了电感器的应用电路以及注意事项。另外,电感在低频时,一般呈现电感特性,既只起蓄能,滤高频的特性。但在高频时,它的阻抗特性表现的很明显。有耗能发热,感性效应降低等现象。不同的电感的高频特性都不一样。所以在使用时要多加注意。
电话:18923864027(同微信)
QQ:709211280
〈烜芯微/XXW〉专业制造二极管,三极管,MOS管,桥堆等,20年,工厂直销省20%,上万家电路电器生产企业选用,专业的工程师帮您稳定好每一批产品,如果您有遇到什么需要帮助解决的,可以直接联系下方的联系号码或加QQ/微信,由我们的销售经理给您精准的报价以及产品介绍