LM2576系列的稳压器是单片集成电路,能提供降压开关稳压器(buck)的各种功能,能驱动3A的负载,有优异的线性和负载调整能力。并且内部含有频率补偿器和一个固定频率振荡器,将外部元件的数目减到最少,使用简便。
1.应用电路
1.1稳压电路
由LM2576构成的基本稳压电路仅需四个外围器件,其电路如图1所示。电感L1的选择要根据LM2576的输出电压、最大输入电压、最大负载电流等参数选择,首先,依据如下公式计算出电压·微秒常数(E·T):
E·T=(Vin - Vout)&TImes;Vout/ Vin&TImes;1000/f (1)
上式中,Vin是LM2576的最大输入电压、Vout是LM2576的输出电压、f是LM2576的工作振荡频率值(52kHz)。E·T确定之后,就可参照参考文献所提供的相应的电压·微秒常数和负载电流曲线来查找所需的电感值了。

图1 基本稳压电路
该电路中的输入电容Cin一般应大于或等于100μF,安装时要求尽量靠近LM2576的输入引脚,其耐压值应与最大输入电压值相匹配。而输出电容Cout的值应依据下式进行计算(单位μF):
C≥13300 Vin/ Vout&TImes;L (2)
上式中,Vin是LM2576的最大输入电压、Vout是LM2576的输出电压、L是经计算并查表选出的电感L1的值,其单位是μH。电容C铁耐压值应大于额定输出电压的1.5~2倍。对于5V电压输出而言,推荐使用耐压值为16V的电容器。
二极管D1的额定电流值应大于最大负载电流的1.2倍,考虑到负载短路的情况,二极管的额定电流值应大于LM2576的最大电流限制。二极管的反向电压应大于最大输入电压的1.25倍。参考文献中推荐使用1N582x系列的肖特基二极管。
Vin的选择应考虑交流电压最低跌落值(Vac-min)所对应的LM2576输入电压值及LM2576的最小输入允许电压值Vmin(以5V电压输出为例,该值为8V),因此,Vin可依据下式计算:
Vin≥(220Vmin/Vac-min)
如果交流电压最低允许跌落30%(Vac-min=154V)、LM2576的电压输出为5V(Vmin=8V),则当Vac=220V时,LM2576的输入直流电压应大于11.5V,通常可选为12V。
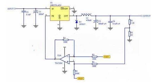
1.2降压电路
采用LM2576构成的降压电路如图2所示,输出电压经R1和R2分压取样后送到减法器的正输入端,负端接VSET。VSET信号是单片机给出的电压信号,输出的取样电压减去D/A转换电压后得到误差信号。再将误差信号加上参考电压(VREF)1.23V, 将此结果送到LM2576的反馈端。

图2 降压型(Buck)基本电路
相比于传统的直接反馈,本设计中的反馈回路复杂度较高,这种设计主要是出于以下考虑:首先是便于单片机控制,只要改变D/A转换输出电压,则反馈回路起作用,自动将输出取样电压向D/A转换电压靠近,完成电压调整过程;其次,可以满足设计要求中的零伏输出。若单纯用LM2576的反馈引脚,则手册中给出的参考电路最低输出只能达到1.25V,因此需要将反馈电压“平移”一个VREF参考电压的电平。
反馈电阻分压得到的电压还同时送到单片机的DAC,通过D/A转换和尺度换算,得到输出电压值,作为数字量显示输出到数码管上。
1.3升压型扩流电路
LM2576构成的升压型扩流的应用电路

(a)固定输出式;(b)可调输出式
图3 升压型扩流的应用电路
2.注意事项
(1)反馈线要远离电感,电路中输入/输出电容、肖特基二极管、接地端、控制端的联机要尽可能短而粗,最好用地线屏蔽。
(2)由于器件较高的转换效率,几乎不用考虑散热问题。
电话:18923864027(同微信)
QQ:709211280
〈烜芯微/XXW〉专业制造二极管,三极管,MOS管,桥堆等,20年,工厂直销省20%,上万家电路电器生产企业选用,专业的工程师帮您稳定好每一批产品,如果您有遇到什么需要帮助解决的,可以直接联系下方的联系号码或加QQ/微信,由我们的销售经理给您精准的报价以及产品介绍