本文利用LM358、场效应管、运算放大器设计制作一台低压差、宽范围的线性直流稳压电源,该电源在几乎空载和较大负载情况下都具有可靠的稳压特性。
1.设计方案
本系统主要由直流稳压??椤⒙┑缂觳饽?椤⒐囟媳;つ?榈茸槌?,下面分别介绍这几个???。
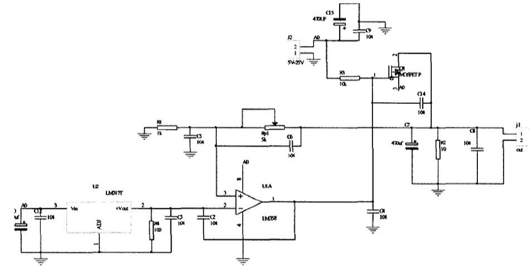
1.1稳压电源电路
稳压电源电路如图1所示,本电路??椴捎昧薒M358作为稳定放大器,采用P沟道MOS管,LM358内部拥有两个独立的、高增益、内部频率补偿的双运算放大器,能够实现输入电压在5.5~25V变化时,使输出端稳定在5±0.05V。

图1 稳压电源电路
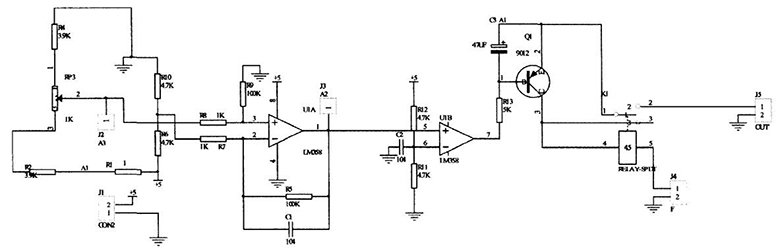
1.2漏电检测电路
漏电?;ぷ爸靡蟮笔淙氲缪刮?V时,输出电压不小于4.6V,漏电检测电阻R1两端电压最大为0.4V,漏电?;さ缏氛9ぷ鞯缌魑?50mV,经计算得出R1电阻不得大于1.6Ω,因此我们选择1Ω电阻作为检测电阻。如图2所示电路,接一个1Ω电阻,经过检测电阻两端电压变化计算电流大小。由于该电压太小,用减法电路给予放大,放大后的信号远大于输入失调电压.然后用电压比较器判断漏电流大小.此电路稳定可靠,经测试,达到了较高的电压检测精度。

图2 漏电检测装置电路
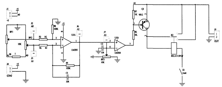
1.3关断?;し治?/div>
关断?;と缤?所示,R1为检测电阻,适当调整电阻R1的值,当电路漏电电流为30mA时,R1两端电压差值,经过LM358两级放大送到三极管基极,使三极管导通,继电器K1吸合,常闭触头断开,断开负载供电,同时??ネ繁蘸闲纬勺运?。当漏电故障排除后,按常闭复位按钮S1,电路恢复到初始状态。

图3 关断?;さ缏?/div>
2.系统分析测试
2.1稳压电源电路测试
电压调整率的测试方案:负载R为固定5Ω,当输入电压在5.5~25V变化时,记录测量输出电压,观察结果是否在5±0.05V范围内变化,计算电压调整率,Su=|Uo2一Uo1|/Uo2×100(Uo1为输入电压为5.5V时的输出电压,Uo2为输入电压为25V时的输出电压)。
2.2漏电?;さ缏凡馐?/div>
稳压电源去掉5Ω的负载,切换到漏电保护档,此时工作电压为5V。接入一个20Ω的负载,并在模拟支路里串入一个330Ω的可调电阻,并串人数字万用表监测模拟漏电支路电流,以观察漏电?;ぢ返目煽啃院土槊舳?。
3.测试结果及分析
3.1测试结果
电压调整率的测试结果如表1所示。

3.2结果分析
经测试,当支路电流达到29.6mA,继电器吸合并自锁,断开负载。调小支路电流到26mA,按下复位按钮,电路恢复正常检测状态。经反复测试,电路可靠稳定,达到安全使用要求。动作电流的误差绝对值=|30-29.6l/30×100%=1.3%。
结束语
本文总结了基于LM358的直流稳压电源及漏电?;は低成杓?。经过反复调试,所得的实验结果显示数据误差在±0.002V,远远小于市场上其他稳压电源的允许误差,符合设计要求。本系统在使用的过程中工作稳定可靠,电路功能完善,结构完整,操作方便,能够满足用户使用的多种需求。
电话:18923864027(同微信)
QQ:709211280
〈烜芯微/XXW〉专业制造二极管,三极管,MOS管,桥堆等,20年,工厂直销省20%,上万家电路电器生产企业选用,专业的工程师帮您稳定好每一批产品,如果您有遇到什么需要帮助解决的,可以直接联系下方的联系号码或加QQ/微信,由我们的销售经理给您精准的报价以及产品介绍
- 上一篇:TL431的工作原理知识介绍
- 下一篇:LM386的典型应用电路介绍
相关阅读
最新资讯
- 怎么用TVS二极管提高电路的抗突波能力
- PIN二极管的电导调制机制和应用介绍
- 基于双MOS管的防反灌电路工作原理介绍
- 高效率整流二极管的特性和应用介绍
- 详解稳压二极管的关键特性和应用原理
- MOS管选型关键因素分析,怎么选择合适的参数
- 三相整流电路分析,半波整流与全波整流的工作原理
- IGBT三相全桥整流电路工作原理介绍
- 详解快恢复二极管,结构,特性和应用介绍
- 三极管和MOS管组合式开关电路分析
联系烜芯微
咨询热线:
18923864027
传真:
18923864027
QQ:
709211280
地址:
深圳市福田区振中路84号爱华科研楼7层