1.实验内容
基于“外部旁路晶体管扩流”原理,以线性集成稳压芯片为核心,设计一能够输出大电流的直流稳压电路。假设该稳压电路输入电压为30V,输出电压为24V,负载电阻为10Ω。
实验具体要求如下:
(1)确定电路形式,说明晶体管扩流的原理。
(2)查阅选择的集成稳压芯片和扩流晶体管数据手册,记录集成稳压芯片的最大输出电流,说明扩流晶体管的额定功率选择依据。
查阅手册得LM117最大输出电流为1.5A
(3)确定电路其它元件参数。
(4)利用Altium Designer绘制原理图。
2.实验结果
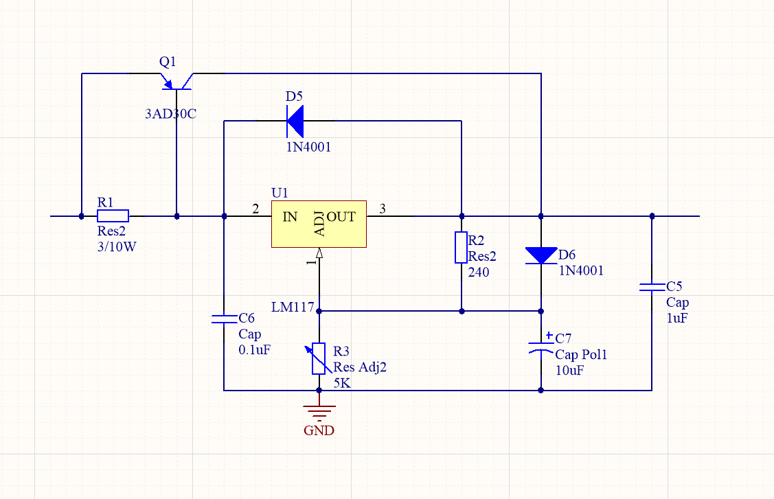
(1)在下方列出所设计电路的原理图(Altium Designer完成,确定电路中所有器件的型号和参数)
C1:防止自激,一般取0.1uF。
C2:减小输出纹波,一般取10uF。
C3:减小阻尼振荡和改善瞬态特性,可取1μF钽电容。
D1、D2:为C3、C2提供放电通路,防止稳压器承受反向电压,?;の妊蛊?。
R2、R3:调节输出电压,通常R2取240Ω,R3为可调电阻,一般取5K

所设计电路的原理图
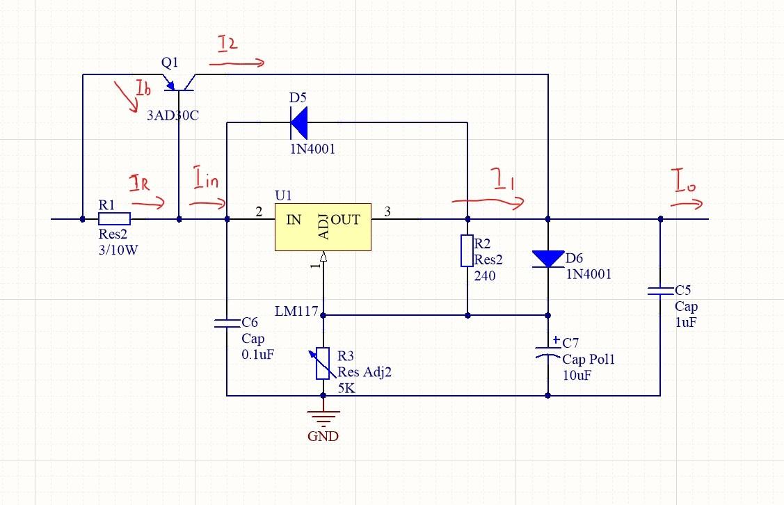
(2)结合所设计的电路图说明该电路的工作原理及晶体管的扩流原理。(具体包括如何实现稳压、如何实现大电流输出)
稳压原理:
功率器件(调整管)与负载串行连接,功率器件工作在线性区,靠改变调整管上的压降来稳定输出。
扩流原理:
IN接直流输入电源,其输入电压的范围跟选用的芯片有关,OUT为线性稳压电源的输出端接负载。流过负载的电流为Io,Io由源LM117的输出电流I2和PNP的输出电流I1两部分。IR为流过电阻的电流,Ib为PNP的基极电流,Iin为源LM117的输出电流。分析时忽略源LM117的静态工作电流。假设晶体管的放大倍数为β,晶体管基极导通电压为Ueb。如图所示。

Io=I1+I2(1-1)
Iin=IR+Ib(1-2)
I1=βIb(1-3)
I2=Iin=IR+Ib(1-4)
IR=Ueb/R1(1-5)
Io=I1+I2=βIb+Iin=βIb+IR+Ib=(1+β)Ib+Ueb/R1(1-6)
由式(1-6)可知是,输出电流和晶体管的放大倍数以及电阻R1的值相关,由于晶体管输出电流与基极的电流成正比,晶体管的放大倍数为β,当晶体管处于线性放大区工作时,只要较小的Ib电流,就能获得较大的I2输出,当参数选取合适时,I2的电流将是Io输出电流的主要部分,从而实现了扩流。
(3)给出所选稳压芯片的最大输出电流参数,根据题目要求,列出扩流晶体管额定功率的计算过程。
因为已知:Uo=1.25×(1+R2/R1)+Iadj×R2
Io=I1+I2=βIb+Iin=βIb+IR+Ib=(1+β)Ib+Ueb/R1
所以Po=Io×Uo=[1.25×(1+R2/R1)+Iadj×R2]×[(1+β)Ib+Ueb/R1]即为所求。
三、实验思考题
1、线性稳压电路的优点有哪些?
答:输出电压稳定、纹波小、电路简单。
2、造成三端集成线性稳压芯片转换效率不高的原因是什么?
答:由于调整管始终工作在线性状态,由此产生的损耗比较大,从而导致电源的效率不高,通常只有35%~60%。
电话:18923864027(同微信)
QQ:709211280
〈烜芯微/XXW〉专业制造二极管,三极管,MOS管,桥堆等,20年,工厂直销省20%,上万家电路电器生产企业选用,专业的工程师帮您稳定好每一批产品,如果您有遇到什么需要帮助解决的,可以直接联系下方的联系号码或加QQ/微信,由我们的销售经理给您精准的报价以及产品介绍