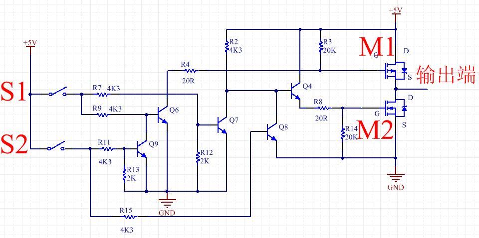
下面来分析一个简单的数字电路学习如何在数字电路中使用三极管和MOS管。


效果一:S2闭合,则无论S1闭合与否,M1和M2均未导通,无输出。
分析:S2闭合时,Q9的基极通过R11接到+5V,发射极接地,形成回路,基极有电流通过,则其集电极和发射极导通,根据其导通特性,压降为0.3V,因为发射极接地,所以Q9的集电极电压为0.3V,则与其相连的Q6基极电压为0.3V,Q6发射极接地,Q6的Ube < 0.7V,Q6未导通,则与其集电极相连的M1栅极与漏极没有压降,PMOS管M1未导通;S2闭合时,Q8的基极通过R15与+5V相连,发射极接地。则Q8导通,同上,Q8的集电极电压为0.3V,从而Q4的Ube < 0.7V,Q4未能导通,Q4发射极无电压,NMOS管M2未导通。综上,输出端无输出。
效果二:S2断开,则S1闭合时,M1导通,M2未导通,输出端输出+5V;S1断开时,M1未导通,M2导通,输出端被接地。
分析:S2断开且S1闭合时,Q6的基极通过R9接+5V,Q6的发射极接地,形成回路,Q6导通,其集电极电压为0.3V,由于PMOS管M1漏极接+5V,UDG = 4.7V,M1导通。再来分析M2,S2断开且S1闭合时,Q7的基极通过R7接到+5V,Q7的发射极接地,形成回路,Q7导通,Q7集电极电压为0.3V,Q4的Ube < 0.7V,Q4未导通,其发射极无电压,NMOS管M2的UGS为零,M2未导通。
S2断开且S1也断开时,Q6和Q7的基极与发射极均不能形成回路,所以均未导通,Q6未导通致M1的漏极D和栅极S没有压降,M1未导通;Q4的基极通过R2接+5V,发射极通过R8、R14接地,形成回路,Q4导通,Q4的集电极和发射极压降为0.3V,所以+5V通过Q4后压降为4.7V,M2导通,输出端被拉到地端。
〈烜芯微/XXW〉专业制造二极管,三极管,MOS管,桥堆等20年,工厂直销省20%,上万家电路电器生产企业选用,专业的工程师帮您稳定好每一批产品,如果您有遇到什么需要帮助解决的,可以点击右边的工程师,或者点击销售经理给您精准的报价以及产品介绍
电话:18923864027(同微信)
QQ:709211280
〈烜芯微/XXW〉专业制造二极管,三极管,MOS管,桥堆等20年,工厂直销省20%,上万家电路电器生产企业选用,专业的工程师帮您稳定好每一批产品,如果您有遇到什么需要帮助解决的,可以点击右边的工程师,或者点击销售经理给您精准的报价以及产品介绍