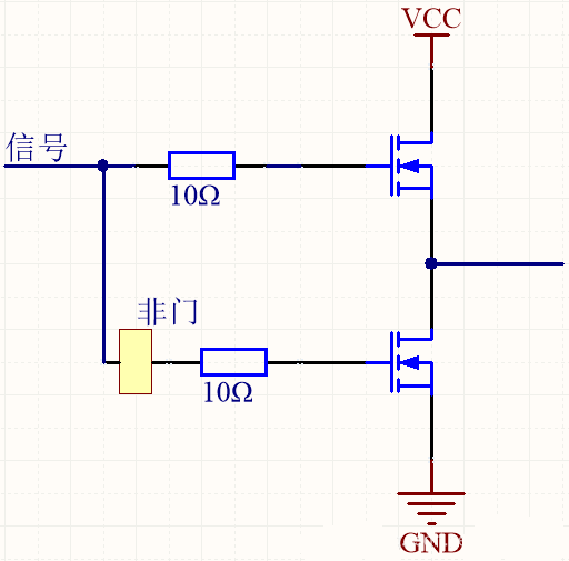
出现死区的主要原因是因为MOS管的源极和栅极之间的结电容。现在在栅极加上一个门电路。当门电路输出的信号跳变的瞬间,电流是非常大的,会导致MOS管发热,所以需要在门电路后面再串联一个电阻,这个电阻很小,一般在10Ω左右。


图中电容画出来只是方便理解,实际是隐藏在MOS管中的
假设门电路的输出为方波,RC电路的充放电波形如下:


当输入从低电平跳变为高电平时:电压不能突变,而在MOS管栅极电压从0增加到Vm的过程中,MOS管在放大区,处于半导通状态,直到电压增加到Vm后,MOS管完全饱和导通。而从高电平跳变为低电平时与之类似。
现在来看推挽输出电路,按理说,上面的MOS管导通,下面的MOS管就截止;下面的MOS管截止,上面的MOS管导通。电路大概为:


但是RC充放电电路的充电和放电时间是不一样的,这样问题就大了!此时若输入信号从1变为0,上面MOS的RC电路放电,下面的MOS管的RC电路充电,则当上面MOS管还没放完电,处于半导通状态时,而下面的MOS管虽然也还没充完电,但也处于半导通状态。此时两个MOS管就会同时导通,这是我们不想看到的。
所以在电平翻转时,让原先导通的MOS管的结电容先开始放电,然后延时一段死区时间,再让另一个MOS管的结电容开始充电。
当然我们也要保证两个MOS管的型号是一样的,否则其充放电时间不一致,肯定会出问题。


但是由于这个延时,两个MOS管又有一段时间是同时断开的。此时上面MOS管的源极和下面MOS管的漏极连通,这一瞬间会在输出端产生一个毛刺信号。所以死区时间应该调的足够合适,让其正好交替导通。
经验之谈
实际应用时测试死区时间,应该将示波器接到输出端,根据这个毛刺信号的时间调延时时间。但调的过程中可能会出现两个MOS管短路,爆炸。
这里将经验分享给大家:先在上面MOS管的漏极和VCC之间接一个电流表,再把死区时间调到芯片允许的最大值,保证两个MOS管的输出,然后不断缩小死区时间,边调边看电流,一开始电流几乎不变,而当死区时间缩小到某一个值时,两个MOS管接近同时导通,此时电流会迅速增大,在电流基本不变突然开始迅速增大时,此时设置的死区时间即为最佳死区时间。
〈烜芯微〉专业制造二极管,三极管,MOS管,桥堆等20年,工厂直销省20%,上万家电路电器生产企业选用,专业的工程师帮您稳定好每一批产品,如果您有遇到什么需要帮助解决的,可以点击右边的工程师,或者点击销售经理给您精准的报价以及产品介绍
电话:18923864027(同微信)
QQ:709211280〈烜芯微〉专业制造二极管,三极管,MOS管,桥堆等20年,工厂直销省20%,上万家电路电器生产企业选用,专业的工程师帮您稳定好每一批产品,如果您有遇到什么需要帮助解决的,可以点击右边的工程师,或者点击销售经理给您精准的报价以及产品介绍