双向可控硅是一种功率半导体器件,也称双向晶闸管,在单片机控制系统中,可作为功率驱动器件,由于双向可控硅没有反向耐压问题,控制电路简单,因此特别适合做交流无触点开关使用。双向可控硅接通的一般都是一些功率较大的用电器,且连接在强电网络中,其触发电路的抗干扰问题很重要,通常都是通过光电耦合器将单片机控制系统中的触发信号加载到可控硅的控制极。为减小驱动功率和可控硅触发时产生的干扰,交流电路双向可控硅的触发常采用过零触发电路。过零触发是指在电压为零或零附近的瞬间接通。由于采用过零触发,因此上述电路还需要正弦交流电过零检测电路。
1 过零检测电路
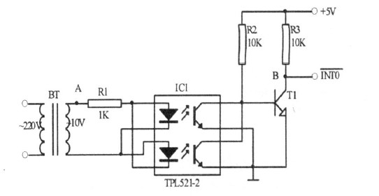
电路设计如图1 所示,为了提高效率,使触发脉冲与交流电压同步,要求每隔半个交流电的周期输出一个触发脉冲,且触发脉冲电压应大于4V ,脉冲宽度应大于20us.图中BT 为变压器,TPL521 - 2 为光电耦合器,起隔离作用。当正弦交流电压接近零时,光电耦合器的两个发光二极管截止,三极管T1基极的偏置电阻电位使之导通,产生负脉冲信号,T1的输出端接到单片机80C51 的外部中断0 的输入引脚,以引起中断。在中断服务子程序中使用定时器累计移相时间,然后发出双向可控硅的同步触发信号。过零检测电路A、B 两点电压输出波形如图2 所示。


图1 过零检测电路


图2 A、B 两点电压输出波形
2 过零触发电路
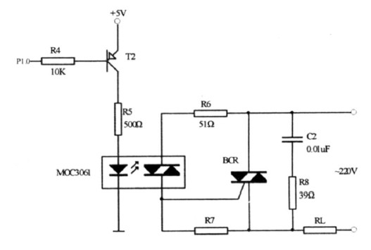
电路如图3 所示,图中MOC3061 为光电耦合双向可控硅驱动器,也属于光电耦合器的一种,用来驱动双向可控硅BCR 并且起到隔离的作用,R6 为触发限流电阻,R7 为BCR 门极电阻,防止误触发,提高抗干扰能力。当单片机80C51 的P1. 0 引脚输出负脉冲信号时T2 导通,MOC3061 导通,触发BCR 导通,接通交流负载。另外,若双向可控硅接感性交流负载时,由于电源电压超前负载电流一个相位角,因此,当负载电流为零时,电源电压为反向电压,加上感性负载自感电动势el 作用,使得双向可控硅承受的电压值远远超过电源电压。虽然双向可控硅反向导通,但容易击穿,故必须使双向可控硅能承受这种反向电压。一般在双向可控硅两极间并联一个RC阻容吸收电路,实现双向可控硅过电压?;ぃ? 中的C2 、R8 为RC 阻容吸收电路。


图3 过零触发电路
3 结束语
双向可控硅过零触发电路主要应用于单片机控制系统的交流负载控制电路,可以控制电炉、交流电机等大功率交流设备,经过实践证明工作安全、可靠。本文重点介绍了过零检测、触发电路。至于软件设计比较简单,当过零检测电路检测到过零时产生中断请求,只要在中断服务程序中通过单片机80C51 的P1. 0 引脚发出触发脉冲即可触发双向可控硅导通,限于篇幅,在这里就不再赘述。
电话:18923864027(同微信)
QQ:709211280
〈烜芯微〉专业制造二极管,三极管,MOS管,桥堆等20年,工厂直销省20%,上万家电路电器生产企业选用,专业的工程师帮您稳定好每一批产品,如果您有遇到什么需要帮助解决的,可以点击右边的工程师,或者点击销售经理给您精准的报价以及产品介绍
电话:18923864027(同微信)
QQ:709211280
〈烜芯微〉专业制造二极管,三极管,MOS管,桥堆等20年,工厂直销省20%,上万家电路电器生产企业选用,专业的工程师帮您稳定好每一批产品,如果您有遇到什么需要帮助解决的,可以点击右边的工程师,或者点击销售经理给您精准的报价以及产品介绍