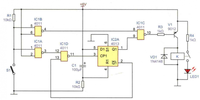
停电之后,人们经常忘记将原本开着的灯关掉,使得来电后这些灯因无人值守而长明,造成了电能的浪费,这里介绍的停电自锁电路,能够在停电 之后自行锁定在关闭状态,从而避免了电能的浪费。电路原理图如下图所示。


电路中的开关S1可以等效为墙壁上的机械开关。假设开关S1在停电时处于闭合状态,当电路重新上电后,与非门C1A的输入端第1脚为低电平,故 ICA输出端第3脚将为高电平,此高电平送至另一与非门ICD的输入端第12 脚。而此时由于D触发器IC2A的R1端(第4脚)接有RC清零复位电路,因此 D触发器的输出端Q1(第1脚)输出低电平Q1端(第2脚)输出高电平。此 高电平又反馈到C1D的另一输入端第13脚,与ICA输出的高电平共同作用使 得IC1D输出为低电平,这样就使得D触发器IC2A的Q1端输出维持低电平。该 低电平同时加至C1C的一个输入端第9脚,故1C1C的输出端第10脚将输出高 电平,经电阻R3加至PNP型三极管V1的基极,V1截止,继电器K不吸合,发 光二极管LED1熄灭,表示被控负载电灯处于关闭状态。
这时如果需要重新打开电灯,首先需要再次按动开关S1,使其先断开,这时在上拉电阻R1的作用下,与非门ICA的两个输入端第1脚和第2脚均为高 电平,故其输出端第3脚变为低电平,CD的输出端第11脚跳变为高电平。而 C2A的D端(第5脚)接在高电平上,因此D触发器IC2A的输出将发生翻转, Q1输出变为高电平,Q1变为低电平,此低电平又加到ICD的输入端第13脚, 使得ICD的输出端第11脚维持高电平。这时由于C1B的两个输入端第5脚和 第6脚均为高电平,故其输出端第4脚将为低电平,该低电平加至CC的输 入端第8脚。虽然此时D触发器IC2A的Q1输出端已经翻转到高电平状态,但 IC1C的输出仍将维持高电平状态,三极管V1依然保持截止状态。
当再次按动开关S1,使其处于闭合状态时,ICD的输入端第5脚将变为低电平,输出端第4脚变为高电平,IC1C的输入端均为高电平,故ICC的输出端 将跳变为低电平,三极管V1导通,继电器K吸合,发光二极管LED1点亮。
接下来,由于IC1D已经处于锁定状态,输出端第11脚不再发生改变,D触发器IC2A也就同时处于锁定状态,Q1输出维持高电平,Q1输出维持低电平, 因此IC1C的输出状态将只由开关S1来控制,这样开关S1的功能就和普通开关 一样了。
烜芯微专业制造二极管,三极管,MOS管,桥堆等20年,工厂直销省20%,4000家电路电器生产企业选用,专业的工程师帮您稳定好每一批产品,如果您有遇到什么需要帮助解决的,可以点击右边的工程师,或者点击销售经理给您精准的报价以及产品介绍
烜芯微专业制造二极管,三极管,MOS管,桥堆等20年,工厂直销省20%,4000家电路电器生产企业选用,专业的工程师帮您稳定好每一批产品,如果您有遇到什么需要帮助解决的,可以点击右边的工程师,或者点击销售经理给您精准的报价以及产品介绍