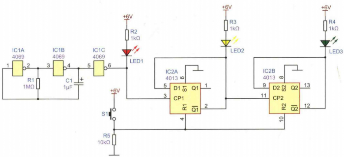
这是一个用D触发器组成的两级分频器实验电路,电路原理图见下图。电路由非门IC1A、IC1B和R1、C1等构成自激多谐振荡器,产生时 钟信号,经过IC1C缓冲、整形后加至IC2A的CP1端(第3脚),由D触发 器IC2A、IC2B组成两级二分频器,依次进行二分频,由发光二极管LED1、 LED2、LED3及其限流电阻R2、R3、R4组成电平显示器,当所接输出端为低 电平时,发光二极管点亮。在两级二分频器电路中,每一级D触发器的D端 与Q端相连。假设IC2A的CP1端初始状态为高电平时,LED1红色发光二极 管熄灭,Q1(第1脚)、Q2(第13脚)均为高电平,Q1(第2脚)、D1(第5脚)、 CP2(第11脚)、Q2(第12脚)、D2(第9脚)均为低电平,发光二极管LED2黄、 LED3绿点亮。


当CPI端输入端变为低电平时,发光二极管LEDI红色点亮,LED2、LED3保持点亮状态不变。随着时钟信号的不断到来,当CP1端第一次变为高电平时, LED1熄灭。由于IC2A的D在时钟上升沿到来前是低电平,故此时Q1翻转到 低电平状态,Q1翻转到高电平状态,LED2熄灭。由于QI端与CP2端相连, 使得CP2得到上升沿信号。由于IC2B的D2在上升沿到来之前处于低电平状 态,故Q2翻转到低电平状态,Q2翻转到高电平,LED3也熄灭。同样,当 CP1端第二个上升沿到来之时,LED1熄灭,QI翻转到低电平状态,LED2点亮,且Q2电平保持不变,LED3保持熄灭状态。当CP1端的第三个上升沿到来之 时,QI翻转到高电平状态,LED2熄灭。与此同时CP2端产生上升沿时钟信号, Q2翻转到低电平状态,LED3点亮。接下来电路的状态将不断重复上述过程。
电路的波形图可参看下图。从图中可以看出,4013的2个触发器在时钟端脉冲信号上升沿到来之时进行翻转,之后处于保持状态。CPI端每两个 上升沿(即2个周期)信号触发Q1端翻转一次,CP1端每4个上升沿(即4个周 期)触发Q2端翻转一次。假如CPI端输入的时钟频率是∫,则Ql端输出频率为 f12,Q2端为f4,也就是依次进行二分频,分频后的波形占空比为1:1的方波。

烜芯微专业制造二极管,三极管,MOS管,桥堆等20年,工厂直销省20%,4000家电路电器生产企业选用,专业的工程师帮您稳定好每一批产品,如果您有遇到什么需要帮助解决的,可以点击右边的工程师,或者点击销售经理给您精准的报价以及产品介绍

烜芯微专业制造二极管,三极管,MOS管,桥堆等20年,工厂直销省20%,4000家电路电器生产企业选用,专业的工程师帮您稳定好每一批产品,如果您有遇到什么需要帮助解决的,可以点击右边的工程师,或者点击销售经理给您精准的报价以及产品介绍