说到场效应管的长相恐怕我就不用贴图了,在电路图中它常用


表示,关于它的构造原理由于比较抽象,我们是通俗化讲它的使用,所以不去多讲,由于根据使用的场合要求不同做出来的种类繁多,特性也都不尽相同;我们在 mpn 中常用的一般是作为电源供电的电控之开关使用,所以需要通过电流比较大,所以是使用的比较特殊的一种制造方法做出来了增强型的场效应管(MOS 型),它的电路图符号:


仔细看看你会发现,这两个图似乎有差别,对了,这实际上是两种不同的增强型场效应管,第一个那个叫 N 沟道增强型场效应管,第二个那个叫 P 沟道增强型场效应管,它们的的作用是刚好相反的。前面说过,场效应管是用电控制的开关,那么我们就先讲一下怎么使用它来当开关的,从图中我们可以看到它也像三极管一样有三个脚,这三个脚分别叫做栅极(G)、源极(S)和漏极(D),mpn 中的贴片元件示意图是这个样子:


1 脚就是栅极,这个栅极就是控制极,在栅极加上电压和不加上电压来控制 2 脚和 3 脚的相通与不相通,N 沟道的,在栅极加上电压 2 脚和 3 脚就通电了,去掉电压就关断了,而 P 沟道的刚好相反,在栅极加上电压就关断(高电位),去掉电压(低电位)就相通了。
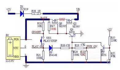
我们常见的 2606 主控电路图中的电源开机电路中经常遇到的就是 P 沟道 MOS 管:


这个图中的 SI2305 就是 P 沟道 MOS 管,由于有很多朋友对于检查这一部分的故障很茫然,所以在这里很有必要讲一下它的工作原理,来加深一下你的印象。
图中电池的正电通过开关 S1 接到场效应管 Q1 的 2 脚源极,由于 Q1 是一个 P 沟道管,它的 1 脚栅极通过 R20 电阻提供一个正电位电压,所以不能通电,电压不能继续通过,3v 稳压 IC 输入脚得不到电压所以就不能工作不开机。
这时,如果我们按下 SW1 开机按键时,正电通过按键、R11、R23、D4 加到三极管 Q2 的基极,三极管 Q2 的基极得到一个正电位,三极管导通(前面讲到三极管的时候已经讲过),由于三极管的发射极直接接地,三极管 Q2 导通就相当于 Q1 的栅极直接接地,加在它上面的通过 R20 电阻的电压就直接入了地,Q1 的栅极就从高电位变为低电位,Q1 导通电就从 Q1 同过加到 3v 稳压 IC 的输入脚,3v 稳压 IC 就是那个 U1 输出 3v 的工作电压 vcc 供给主控,主控通过复位清 0,读取固件程序检测等一系列动作,输处一个控制电压到 PWR_ON 再通过 R24、R13 分压送到 Q2 的基极,保持 Q2 一直处于导通状态,即使你松开开机键断开 Q1 的基极电压,这时候有主控送来的控制电压保持着,Q2 也就一直能够处于导通状态,Q1 就能源源不断的给 3v 稳压 IC 提供工作电压!SW1 还同时通过 R11、R30 两个电阻的分压,给主控 PLAY ON 脚送去时间长短、次数不同的控制信号,主控通过固件鉴别是播放、暂停、开机、关机而输出不同的结果给相应的控制点,以达到不同的工作状态。
mpn 中常见的场效应管多是 P 沟道的,在它的上面经常见到的印刷标志是:A2sHB、212T、212N、076A、AOGH、N57T、R1SG、S016J、S026I 等。


上图是一个有主控控制耳机有没有声音输出的电路图,声音的左右声道分别通过隔直流电容 C13、C14 和电阻 R51、R52 送到耳机孔,但是在电阻 R51、R52 和耳机孔之间却接入了一个 N 沟道的 mos 场效应管,这个场效应管的栅极连接在一起受着 MUTE 的控制,当 MUTE 的地方处于高电位时候,Q4、Q5 导通,就会把声音通过 Q4、Q5 入地,耳机里就不会有声音了,当 MUTE 的地方处于低电位时候,Q4、Q5 关断,声音就只有通过耳机而发出声音了。


上面这个图是瑞芯微 2608 主控常见的电源开机电路,它与 2606 主控的电源开机电路有什么不同?你是不是发现比 2606 主控的电源开机电路多了一个 MOS 场效应管?这两个源极相连的场效应管与 2606 开机电路的一个场效应管有什么不同?
场效应管的栅极控制是有一个原则的:P 沟道的栅极控制电压必须是相对源极输入高低电位来说的,所以在电路中源极和漏极是不能接反的,即源极必须接输入,漏极必须接输出,如果接反了就不能正常工作,mpn 电路中,当 usb 接入的时候,必须要立即切断电池供电改换由 usb 供电,才能正常工作,如果不能切换电池供电,usb 就不能正常工作(无法识别),2606 主控的电路切换指令是由主控发出的,使用的是电池电源控制即电池回路,所以用一个场效应就能够控制了。
仔细看一下 2608 的电路中电源切换是靠三极管 Q7 控制的,Q7 的导通与截至是由 usb 电压来控制的,这是另一组电源,这组电源要想控制一个有极性的场效应管是不行的,所以我们就用两个 MOS 场效应管,源极相连联结成一个无极性场效应管就达到了双电源控制的目的。
大家可以参考学习一下我的这篇“浅谈 mpn 锂电保护板原理”的文章,由于锂电?;ぐ宓谋;ざ饕渤3S辛阶榈缭?mdash;—内电源和充电的外电源两组电源控制,所以常用的 5N20V 就是一个 N 沟道双场效应组合块,其原理和这里的两个源极相连的场效应管的原理是一样的。
在 mpn 中,三极管多为做电子开关来使用,这样有一个特点来判别:2 脚(npn 型)或者 3 脚(pnp 型)是接地的,场效应管没有任何一个脚是直接接地的!稳压 IC 绝对 1 脚是接地的,3 脚是正电输入,2 脚是稳压输出。但注意的是这只是一般,不是绝对!
烜芯微专业制造二极管,三极管,MOS管,桥堆等20年,工厂直销省20%,4000家电路电器生产企业选用,专业的工程师帮您稳定好每一批产品,如果您有遇到什么需要帮助解决的,可以点击右边的工程师,或者点击销售经理给您精准的报价以及产品介绍
烜芯微专业制造二极管,三极管,MOS管,桥堆等20年,工厂直销省20%,4000家电路电器生产企业选用,专业的工程师帮您稳定好每一批产品,如果您有遇到什么需要帮助解决的,可以点击右边的工程师,或者点击销售经理给您精准的报价以及产品介绍