低功耗照明的驱动器通常采用简单的线性稳压器,将其配置成恒流模式(图 1a)。线性稳压器具有设计简单等优点。然而,其主要缺点在于功耗较大,因为工作时,多余的电压通过检流电阻和调整管本身的发热耗散掉。这样的热损耗还严重阻碍了系统的“绿色”进程。热损耗越大,对冷却装置(风扇或大金属散热器)的要求越高,消耗的能量也越多,并会占用更大的空间和重量,同时也意味着材料成本和制造时间的增加。
一种替代的解决方案是采用开关模式调节架构,例如 buck 调节器(图 1b)。这类调节器通常需要一个 0.8V 至 1.3V 的反馈电压,用于调节流过 LED 的电流。用来建立该电压的电流测量电路通常是与 LED 串联的一个小电阻。电阻两端的电压作为反馈电压,可以为 LED 维持恒流供电。这种架构降低了调节器本身的损耗,但检流电阻的功耗使系统损耗仍然存在。


图 1a. 简单的线性稳压架构由于调整管和电流设置电阻而存在较大功耗。该电路的优点是简单、没有任何 EMI,但它仅适用于低电压应用,而且存在一定的发热。


图 1b. 基本的开关模式调节方案,功耗主要来自检流电阻的能量损耗。该方案效率极高,并可重新配置实现升压。不过,电路相对复杂并且会产生 EMI。
为了降低检流电阻的功耗,应采用低损耗电流检测电路,例如采用电阻 / 运放结合的方式提供开关转换器所要求的反馈电压。可以采用专用的精密检流放大器,例如 MAX9938T,为检流电阻两端的电压产生 25V/V 的检测增益。这一方案能够把反馈电路的损耗降至几十毫瓦。
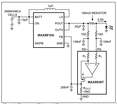
在图 2 所示电路中,boost 转换电路采用了 MAX9938T 检流放大器,并使用 MAX8815A 升压转换器通过两节 NiMH 串联电池为其供电。MAX8815A 工作在最高 2MHz 的开关频率下,效率高达 97%。高开关频率最大限度减小了外部元件的尺寸;而内部补偿功能则减少了外部元件数量,适用于成本和空间敏感产品。该转换器可以在两节 NiMH 电池供电时产生 3.3V 至 5V 的输出电压。


图 2. 从图 1b 衍生而来,采用诸如 MAX9938T 的检流放大器将检流电阻的功耗降至几十毫瓦。相比图 1 电路几百毫瓦甚至更大的损耗,该电路的功耗降低了许多。
MAX9938T 检流放大器控制流入 LED 的电流。该放大器在其输入端集成了增益设置电阻,将增益设置在 25V/V。此外,放大器还具有较高的精度等级,VOS 低于 500µV (最大值),增益误差低于±0.5% (最大值)。由于 MAX8815A 的反馈电压为 1.265V,因此 100mΩ检流电阻产生的 LED 电流为(1.265V/25)/0.1Ω ≈ 0.5A。
MAX9938T 需要外接一个由两组 10Ω/100nF 构成的输入共模滤波器以滤除输入端的共模电压,此共模电压是由 MAX8815A 输出端的高频纹波引起的。MAX9938T 输出端的 200nF 电容能够降低放大器的带宽,从而防止振荡。
该设计思路给出了一个元件数极少的方案,由于最大限度地降低了调节器和控制环路的功耗,该方案有效延长了电池使用寿命。
烜芯微专业制造二极管,三极管,MOS管,桥堆等20年,工厂直销省20%,4000家电路电器生产企业选用,专业的工程师帮您稳定好每一批产品,如果您有遇到什么需要帮助解决的,可以点击右边的工程师,或者点击销售经理给您精准的报价以及产品介绍
烜芯微专业制造二极管,三极管,MOS管,桥堆等20年,工厂直销省20%,4000家电路电器生产企业选用,专业的工程师帮您稳定好每一批产品,如果您有遇到什么需要帮助解决的,可以点击右边的工程师,或者点击销售经理给您精准的报价以及产品介绍