感应开关是指人体红外智能感应开关,是一种当有人从红外感应探测区域经过而自动启动的开关。
1.什么是感应开关

感应开关主要包括,红外线感应开关、微波感应开关、超声波感应开关、压电感应开关、电磁感应开关、电容感应开关等。
人体感应开关:它是基于红外线技术的自动控制产品,当有人进入感应范围时,专用传感器探测到人体红外光谱的变化,会自动接通负载,如果人不离开感应范围,负载将持续接通;当人离开后,延时自动关闭负载。
红外感应开关:通常主要用于公共场所的路灯开关自动控制,该开关由红外线探测电路、红外信号处理电路、信号输出控制开关电路、电源电路几主要部分组成。
2.感应开关原理
感应开关包含红外信号处理集成主要完成红外信号的处理,电路的电源按各部分电路的要求对设计电路中各分电路分开进行单独供电,保证电路的稳定性能,红外感应开关具有探测距离远,适用范围广泛,抗干扰能力强,工作性能稳定的优点。
3.感应开关作用
全自动人体红外线感应开关适用范围产品适用于走廊、楼道、仓库、车库、地下室、洗手间等场所的自动照明、抽风等用途。真正体现楼宇智能化及物业管理的现代化。
感应开关叫触摸开关,触摸开关按开关原理分类有电阻式触摸开关和电容式触摸开关,这两种开关的实质都是通过人体与大地构成回路,产生电流触发可控硅工作。

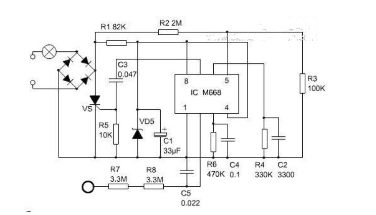
有关触电的问题,它的电流比常用的测电笔电流还小,图R7R8旁边的那个圆就表示触点,可以看到220v电压经过6.6M电阻限流后通过人体,测电笔是经过4M限流已经很安全了,这么小的电流触发开关动作,就需要电路特灵敏,会造成触摸感应面板工作不稳定,在潮湿,强干扰环境下容易误动作。
触摸感应面板目前主流的技术是采用电容感应技术来实现。因为手指在感应盘上带来的电容变化极小,而且随着隔离的绝缘面板厚度增加,电容的大小会成指数降低。大概隔5mm的钢化玻璃后,人的手指触摸只能带来不到0.5PF的电容变化。对于这样微小的测量量,湿度、温度的变化、电磁干扰、电源干扰等都会极大的影响电路的工作结果。
烜芯微专业制造二极管,三极管,MOS管,桥堆等20年,工厂直销省20%,4000家电路电器生产企业选用,专业的工程师帮您稳定好每一批产品,如果您有遇到什么需要帮助解决的,可以点击右边的工程师,或者点击销售经理给您精准的报价以及产品介绍
烜芯微专业制造二极管,三极管,MOS管,桥堆等20年,工厂直销省20%,4000家电路电器生产企业选用,专业的工程师帮您稳定好每一批产品,如果您有遇到什么需要帮助解决的,可以点击右边的工程师,或者点击销售经理给您精准的报价以及产品介绍