隔离式LED驱动电源系列方案介绍
LED照明作为一种革命性的节能照明技术,正在飞速发展。然而,LED驱动电源的要求也在不断提高。高效率、高功率因数、安全隔离、符合EMI标准、高电流控制精度、高可靠性、体积小、成本低等正成为LED驱动电源的关键评价指标。
LED驱动电源的具体要求
LED是低压发光器件,具有长寿命、高光效、安全环保、方便使用等优点。对于市电交流输入电源驱动,隔离输出是基于安全规范的要求。LED驱动电源的效率越高,则越能发挥LED高光效,节能的优势。同时高开关工作频率,高效率使得整个LED驱动电源容易安装在设计紧凑的LED灯具中。高恒流精度保证了大批量使用LED照明时的亮度和光色一致性。
10W以下功率LED灯杯应用方案
目前10W以下功率LED应用广泛,众多一体式产品面世,即LED驱动电源与LED灯整合在一个灯具中,方便了用户直接使用。典型的灯具规格有GU10、E27、PAR30等。
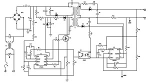
针对这一应用,我们设计了如下方案(见图1)。


图1 基于AP3766的LED驱动电路原理图
该方案特点如下:
1 基于最新的LED专用驱动芯片AP3766,采用原边控制方式,无须光耦和副边电流控制电路,实现隔离恒流输出,电路结构简单。通过电阻R5检测原边电流,控制原边电流峰值恒定,同时控制开关占空比,保持输出二极管D1的导通时间和整个开关周期时间比例恒定,实现了输出电流的恒定。
2 AP3766采用专有的“亚微安启动电流”技术,仅需0.6μA的启动电流,因此降低了启动电阻R1和R2上的功耗,提高了系统效率。典型5W应用效率大于80%,空载功耗小于30mW。
3 AP3766采用恒流收紧技术实现垂直的恒流特性,恒流精度高。
4 电路元件数量少,AP3766采用SOT-23-5封装,体积小,整个电路可以安装在常用规格灯杯中。
5 安全可靠,隔离输出,具有输出开路?;?、过压?;ぜ岸搪繁;すδ堋?/div>
6 功率开关管采用三极管,省去了高压场效应管,系统成本低。
图2为该方案的5W应用电路样机实物照片。图3是基于AP3766的5W LED驱动装置实物照片。图4为基于AP3766的5W LED驱动电路满载效率随交流输入电压变化曲线。图5为基于AP3766的5W LED驱动电路满载输出IV特性曲线。


图2 基于AP3766的5W LED驱动电路样机实物照片


图3 基于AP3766的5W LED驱动装置实物照片


图4 基于AP3766的5W LED驱动电路效率曲线

图5 基于AP3766的5W

图5 基于AP3766的5W
10~60W功率LED路灯、LED直管灯应用方案
IEC国际电工委员会对照明灯具提出明确的谐波要求,即IEC61000-3-2标准。因此对于较大功率LED照明应用,采用功率因数校正(PFC)控制技术成为必需。对于60W以下应用,有高性价比单级PFC控制方案,该方案电路原理图如图6所示。


图6 基于AP166+AP4313的LED驱动电路原理图
该方案特点有:
1 单级PFC方案,只用一级反激式电路拓扑,同时实现功率因数校正和隔离恒流输出。元件数量少、体积小、性价比高。
2 高功率因数,采用有源功率因数校正控制芯片AP1661,功率因数PF>0.9,满足IEC61000-3-2谐波标准。
3 采用副边恒压恒流控制芯片AP4313,恒流精度高,输出电流误差<3%。
4 高效率,满载效率高达90%。
5 安全可靠,隔离输出,具有输出开路保护,过压?;ぜ岸搪繁;すδ?。


AP1661是一款工作于临界导通模式下的有源功率因数校正控制芯片,可广泛应用于开关电源、LED驱动和电子镇流器的预调整变换器控制。该芯片内部包括1个启动定时器可满足待机应用要求,1个能实现接近于1的功率因数的单象限乘法器和1个零电流检测模块确保临界断续方式工作。AP1661的图腾柱驱动输出能够为外部MOSFET或IGBT提供最大600mA驱动电流和800mA关断电流能力。采用了先进的双极型互补金属氧化物半导体设计和制造工艺,具有低启动电流,低工作电流和低功耗的特点。AP1661同时具有完善的?;すδ?,包括过压保护、带有滞后的输入欠压锁定和乘法器输出嵌位以限制开关最大峰值电流。图7为该方案60W应用电路样机实物照片。图8为应用该方案LED直管灯实物照片。


图7 基于AP1661+AP4313的60W LED驱动电路样机实物照片


图8 LED直管灯实物照片
60~150W大功率LED路灯应用方案
在户外照明部分,中国每年路灯市场需求量都在2000万盏以上,中国城市改造、城镇建设、住宅建设及道路建设对于大功率、高亮度、节能的LED路灯产品的市场需求是极其庞大的。
在更大功率应用条件下,单级PFC电路难以同时兼顾PFC预调整和反激电路输出恒流调整性能,这时需要采用两级电路架构实现这一目标。因此,有新推出的PFC+PWM 两级架构电路拓扑方案,该方案电路原理图如图9所示。


图9 基于AP1661+AP3102的LED驱动电路原理图
该电路采用Boost PFC+Flyback两级拓扑结构,控制芯片采用PFC控制芯片AP1661,PWM控制芯片AP3102和副边恒流控制芯片AP4310。该电路方案优点是输入/输出电容小,输出纹波小,隔离输出,功率因数高,电流精度控制在2%以内,可靠性高。图10为该方案的90W应用电路样机实物照片。图11为应用该方案大功率LED路灯灯具照片。图12为90W样机满载效率测试结果。


图10 基于AP1661+AP3102的60W LED驱动电路样机实物照片


图11 大功率LED路灯灯具照片


图12 90W LED电源满载效率曲线
烜芯微专业制造二极管,三极管,MOS管,桥堆等20年,工厂直销省20%,4000家电路电器生产企业选用,专业的工程师帮您稳定好每一批产品,如果您有遇到什么需要帮助解决的,可以点击右边的工程师,或者点击销售经理给您精准的报价以及产品介绍
烜芯微专业制造二极管,三极管,MOS管,桥堆等20年,工厂直销省20%,4000家电路电器生产企业选用,专业的工程师帮您稳定好每一批产品,如果您有遇到什么需要帮助解决的,可以点击右边的工程师,或者点击销售经理给您精准的报价以及产品介绍
- 上一篇:开关电源电路组成与原理详解
- 下一篇:什么是线性稳压电源与其特点
相关阅读